¼«ºî¡¢¥Ñ¥½¥³¥ó¥¤¥ó¥¿¡¼¥Õ¥§¥¤¥¹¡¡¡¡Ìܼ¡
¥³¥á¥ó¥È
FT817 ¥³¥ê¥ó¥º¥á¥«¥Ë¥«¥ë¥Õ¥£¥ë¥¿¡¼¡¡2024/2/7-9
²¼¤Î´ØÏ¢¤Ç¥³¥ê¥ó¥º¥á¥«¥Ë¥«¥ë¥Õ¥£¥ë¥¿¡¼¤òÄ´¤Ù¤¿¡£
¥ª¥×¥·¥ç¥ó¤ÎYF-122S¤ÏÀ½Â¤Ãæ»ß¤Ë¤Ê¤Ã¤Æµ×¤·¤¤¡£
¤Þ¤¿INRAD¤Î¥Õ¥£¥ë¥¿¡¼¤Ï±ß°Â¤Ç¹â¤¤¡£
AORÍѤÎMF2.5(526-8694-010)¤Ï¥³¥ê¥ó¥º¤Î°ìÈ̸þ¤±¤Ç»È¤¨¤½¤¦¡£
2.2K¢ª2.5K¤Ë¾¯¤·¹¤¯¤Ê¤ë¤Î¤âFT8¤Ë¤Ï¹¥ÅԹ硣
¥ä¥Õ¥ª¥¯¤Ç¥Õ¥£¥ë¥¿´ðÈÄ¥¥Ã¥È¤òÍ¤·¤¿¡£(¤ä¤ä³ä¹â¡¦¡¦)
MF2.5¤òÁõÃå¤·Èæ¤Ù¤ë¤ÈÄã°è¦¤¬200Hz¤Þ¤Ç¹¤¬¤Ã¤Æ¤¤¤¿¡£
¹â°è¦¤Ï¼õ¿®¤Ç¤Ï¹¤¬¤ê¤ò³Îǧ¤Ç¤¤¿¤¬¡¢Á÷¿®¤Ç¤Ïº¹¤¬¾¯¤Ê¤¤¡©
¥á¥Ë¥å¡¼¥â¡¼¥É27,57¤Ç¡¢¡Ü¥·¥Õ¥È¤·¹â°è¦¤ò¹¤²¤è¤¦¤È¤·¤¿¤¬³Îǧ¤¬¡©¡©
¥¥ã¥ê¥¢Ï³¤ì¤òMSi.SDR¤Ç³Îǧ¤¹¤ë¤Èɸ½àCFJ455K14¤è¤ê¿ôdBÄ㤯¤«¤Ã¤¿¡£
ÂӰ褬¹¤¬¤ë»ö¤Ç°²½¤¹¤ë¤«µ¤¤Ë¤Ê¤Ã¤¿¤Î¤Ç°Â¿´¤·¤¿¡£
¥á¥Ë¥å¡¼27¤Ç¤ÎÊѲ½¤â³Îǧ¤Ç¤¡¢¹â°è¦¤Ø+50Hz¤ËÀßÄê¡£
¤½¤Î¸å¡¢+100Hz¤Ë¤·¤¿¡£
¤Á¤Ê¤ß¤ËtinySA¤ÏIF¤¬¶¹¤¯¤Ç¤¤Ê¤¤¤Î¤Ç¡¢¤³¤¦¤¤¤¦Â¬Äê¤Ï¶ì¼ê¡£
FT8¤Ç»È¤¦¤È¡¢¥¦¥©¡¼¥¿¡¼¥Õ¥©¡¼¥ë¤Î¥Î¥¤¥º¤âʿó¤Ë¤Ê¤Ã¤Æ¤¤¤¤´¶¤¸¡£
¥Õ¥£¥ë¥¿Â»¼º¤¬¾¯¤Ê¤¯¤Ê¤ê´¶ÅÙ¤¬¾å¤¬¤Ã¤¿¤«¤é¤«¤â¡£
| ¥Õ¥£¥ë¥¿¡¼ | Äã(Hz) | ¹â(Hz) |
|---|---|---|
| ɸ½à | 350 | 2400(2450) |
| MF2.5 | 250 | 2600(2650) |
»È¤¨¤ëÂÓ°è¤â¾¯¤·¹¤¯¤Ê¤Ã¤Æ¤¤¤¤´¶¤¸¡¢Çã¤Ã¤ÆÀµ²ò¤Ç¤·¤¿¡£
¥Ñ¥½¥³¥ó¤ÎAudio¼þÇÈ¿ôÆÃÀ¡¡2024/2/4-10
FT817¤ÇFT8¤ò¤ä¤ë¤ÈAudio¼þÇÈ¿ô¤Ë¤è¤ê½ÐÎϤ¬ÊѤï¤ë¡£
¤½¤ÎÅÙ¤ËPC-IF¤ÎVR¤òÄ´À°¤·¤ÆÈѤ路¤¤¡£
CFJ455K14¤Î¥ê¥Ã¥×¥ë¤Ï2dB°Ê²¼¤Î¤Ï¤º¡¢ÊѲ½¤¬Â礤¹¤®¤ë¡£
PC-IF¤ä¥Ñ¥½¥³¥ó¤òÄ´¤Ù¤¿¡¢CF-Y8¤Ç¤Ïº¹¤Ï¾¯¤Ê¤«¤Ã¤¿Surface3¤ËÌäÂꤢ¤ê¡©
WaveGene¤È¥ª¥·¥í¤ÇÄ´¤Ù¤ë¤È½ÐÎÏ¥ì¥Ù¥ë¤ò¾å¤²¤ë¤Èº¹¤¬¾®¤µ¤¯¤Ê¤Ã¤¿¡£
JTDX¤ÎPowÀßÄê¤ò¾å¤²¤ÆÊ¿Ã³¤Ë¤·¡¢¥¹¥Ô¡¼¥«¡¼¤Î¥ì¥Ù¥ëÀßÄê¤ò²¼¤²¹ç¤ï¤»¤¿¡£
¥Ø¥Ã¥É¥Û¥ó½ÐÎϤ¬¤³¤ó¤ÊÆÃÀ¤Ç¤Ï²»³Ú¤Ë¤Ï»È¤¨¤Ê¤¤¡£
¥Ç¥¸¥¿¥ë½èÍý¤ÎÃÙ±ä»þ´Ö¡¡2023/12/9-11
SDR¤äDSP¤Ç¤Î¥Ç¥¸¥¿¥ëÊÑÄ´/ÉüÄ´¤Ï¡¢¥¢¥Ê¥í¥°¤ËÈæ¤ÙÃÙ±ä»þ´Ö¤¬¤¢¤ë¡£
dsPIC¤ÎPSN¤Ï¢â30ms¤À¤Ã¤¿¡£
¤½¤³¤ÇƱ¤¸¿®¹æ¤ò¼õ¿®¤·Audio½ÐÎϤò2ch¥ª¥·¥í¤Ç¬Äꤷ¤Æ¤ß¤¿¡£
| FT817 | IC7300 | KX3 | MSi.SDR |
|---|---|---|---|
| ¥¢¥Ê¥í¥° | ¥À¥¤¥ì¥¯¥È¥µ¥ó¥×¥ê¥ó¥° | ¥¼¥íIF-SDRÉüÄ´ | HD-SDR |
| ¡¡´ð½à | ¡¡3ms | ¡¡27ms | ¡¡660ms |
FT817-IC7300¡¢FT817-KX3¡¢FT817-MSiSDR
KX3¤Ï¤Û¤ÜͽÁۤɤ¦¤ê¤Î·ë²Ì¤À¤¬¡¢IC7300¤Ï¤È¤Æ¤âÍ¥½¨¤Ç°Õ³°¤À¤Ã¤¿¡£
RSP1ÁêÅö¤ÎMSi.SDR+HD-SDR¤ÎÃÙ±ä¤Ï¤È¤Æ¤âÂ礤¤¡£
¥Ñ¥½¥³¥ó¤äÀßÄê¤ÇÊѤï¤ë¤«¤â¤·¤ì¤Ê¤¤¤¬Ì¤Ä´ºº¡£
¤Ê¤ª¡¢TRX2A¤â¬Äꤷ¤è¤¦¤È¤·¤¿¤¬¡¢FT817¤Ø¤ÎÈï¤ê¤¬Â礤¯½ÐÍè¤Ê¤«¤Ã¤¿¡£
Redpitaya+¥Ñ¥½¥³¥ó¤Ç¤Ï¢â230ms¤È¸«¤¿¤¬¥¤¥ó¥¿¡¼¥Õ¥§¥¤¥¹¤ä¥½¥Õ¥È¤¬Í×°ø¤«¤â¡£
FT817 Cat Bluetooth¥¢¥À¥×¥¿¡¼¡¡2023/12/10
FT817¤Ï¼õ¿®ÂӰ褬¤ä¤ä¶¹¤¤¤Î¤Ç¹â¤¤Êý¤Î¶É¤ÈQSO¤¹¤ë¤¿¤á¤Ë»þ¡¹+300Hz¤È¤«¤¹¤ë¡£
CatÄÌ¿®¤·¤Æ¤¤¤ì¤Ð¡¢¤³¤ì¹þ¤ß¤Î¼þÇÈ¿ô¤Ç¥í¥°¤ËµÏ¿¤Ç¤ÊØÍø¤À¡£
¿§¡¹¹Í¤¨¤Æ¤¤¤¿¤é¡¢Amazon¤ÇFT8x7 Cat Bluetooth¥¤¥ó¥¿¡¼¥Õ¥§¡¼¥¹¤òȯ¸«¡£
Ãæ¹ñ¤«¤é8Æü¤ÇÃ夤¤¿¡£Ç®¼ý½Ì¥Á¥å¡¼¥Ö¤ÏÉôÉʤȤ·¤ÆÆþ¤Ã¤Æ¤¤¤¿¡£
¥ê¥Ë¥¢ÀܳÍѤο®¹æ¤â°ú¤½Ð¤¹¤Î¤Ç¡¢¤³¤ì¤ÇOK¡£
´ðÈĤÏminiDIN8p¡¢BT¥â¥¸¥å¡¼¥ë¡¢3.3Vreg¡¢LED¤È¥·¥ó¥×¥ë¡£¼Ì¿¿
FT817¤Ï¥á¥Ë¥å¡¼¥â¡¼¥É 14 CAT Rate ¤ò9600¤ËÀßÄê¡£
¥Ñ¥½¥³¥ó¤Ë¤Ï¥â¥¸¥å¡¼¥ë¤Î¡ÖBT04-A¡×¤È½Ð¤Æ¤¤Þ¤·¤¿¡£
PIN¤Ë1234¤òÆþ¤ì¡¢¥Ç¥Ð¥¤¥¹¥Þ¥Í¥¸¥ã¡¼¤ÇBuetooth-Com¥Ý¡¼¥È¤ò³Îǧ¡£
¤Ê¤¼¤«£²¤Ä¸«¤¨¤Þ¤·¤¿¡¢Â礤¤Êý¤òJTDXÀßÄê¤Ë»ØÄê¡£
ACC TX-GND,GND¤«¤éÇÛÀþ¤·Á÷¿®»þ¤Ë¥ê¥Ë¥¢Æ°ºî¡£
JTDX¤«¤é¼þÇÈ¿ôÀßÄê¡¢ÆÉ¤ß¼è¤ê¡¢PTT¤È¤¦¤Þ¤¯Æ°ºî¤Ç¤¤Þ¤·¤¿¡£
BuetoothÃÙ±ä¤âÂç¾æÉפǤ·¤¿¡£USBÀܳ¤¬Ìµ¤¯¤Ê¤ê¥¹¥Ã¥¥ê¤·¤¿¡£
FT817¤òoff¤Ë¤·¤Æ¤â¡¢¤³¤ì¤Ïưºî¤·Â³¤±ÅÅή¤ò¾ÃÈñ¤·¤Æ¤Þ¤·¤¿¡£
GoKit¤ËFT817ÅŸ»ÀÚÃǤΥ¹¥¤¥Ã¥Á¤òÄɲá£
¤Ê¤ª¡¢Audio¤Ï²»¼Á¤Ø¤Î±Æ¶Á¤ä¼êưĴÀ°¤ÏɬÍפʤΤÇBuetooth²½¤Ï¤·¤Ê¤¤¡£
PS.CQ Ham Radio 2024/8·î¹æ¡¡98¥Ú¡¼¥¸¤ËºÜ¤ê¤Þ¤·¤¿¡£
¡¡Á÷¿®¢ª¼õ¿®¤ËÊѤï¤é¤Ê¤¤¾É¾õ¤¬¤Ç¤¿¡£
¡¡¥¹¥Þ¥Û¤Î¥Æ¥¶¥ê¥ó¥°¤òÀÚ¤ê˺¤ì¤Æ¤¤¤¿¡¢2.4GHz¤É¤¦¤·¤Î´³¾Ä¤È»×¤¦¡£
PS2.Com¥Ý¡¼¥È¤ÎÀßÄê¤ÇFIFO¥Ð¥Ã¥Õ¥¡¤òºÇÂ礫¤éȾʬ°Ê²¼¤Ø²¼¤²¤¿Êý¤¬Îɤµ¤½¤¦¡£
°Üư±¿ÍѤÎGoKit²½¡¡2023/11/25-
°Üư±¿ÍѤλþ¤ÏÅŸ»¡¢¥ê¥°¡¢¥¢¥ó¥×¤òÀܳ¤·¡¢½ª¤ï¤ì¤ÐʬΥ¤È¤·¤Æ¤¤¤¿¡£
¤³¤ì¤¬ÌÌÅݤˤʤꡢ¤³¤Á¤é¤ä³¤³°¤Ç»þ¡¹¤ß¤ë°Üư±¿ÍÑ¥¥Ã¥È¤¬Íߤ·¤¯¤Ê¤Ã¤¿¡£
¾®·¿¤Îê¤òõ¤·¤¿¤¬Î®ÍѤǤ¤ë´°À®Éʤϸ«¤Ä¤«¤é¤º¡¢DCM¤ÇÇã¤Ã¤Æºî¤Ã¤¿¡£
¥×¥Áê¼õ¤±P-12 4ËÜ¡¢¥×¥ÁêÈÄP-4¡¢P-5 ³Æ1¡¢Ãª¼õ¤±¥Ó¥¹8ËÜÆþ¤ê 2¥±
ʤÇP-5¤ò450mm¤ÎÃæ±û¤Ç¥«¥Ã¥È¡¢P-4¤â¤½¤ÎŤµ¤Ë¥«¥Ã¥È¤·3Ëç¤ÎêÈĤȤ·¤¿¡£
¥«¥Ã¥ÈÂ夳¤ß¤Ç·×2507±ß¡¡ÁȸåÀ£Ë¡ W200xD255xH300mm¡¡Ìó1.7kg
°ìÃÊÌÜ RoyPow S1218¡¢ÆóÃÊÌÜ HL-50B¡¢»°ÃÊÌÜ FT-817 or KX-3
¥Ç¥¸¥¿¥ë¥â¡¼¥ÉIF¤â¤¢¤êÇÛÀþ¤Ç¤¤¤Ã¤Ñ¤¤¤Ë¤Ê¤Ã¤¿¡£
¥ê¥Ý¥Ð¥Ã¥Æ¥ê¡¼¤Ï²£ÃÖ¤¤Ç¤âÌäÂê¤Ê¤¤¤È¥á¡¼¥«¡¼¤Ë³Îǧ¤Ç¤¤Þ¤·¤¿¡£
Íî²¼ËɻߤäÇÛÀþ½èÍý¤Ï²¾¤Ç¤¹¡£¡¡GoKit¼Ì¿¿
FT817»ÅÍͤǤϼõ¿®2.2KHzÉý¤À¤¬2.65KHz°Ì¤Þ¤Ç¥Ç¥³¡¼¥É¤Ç¤¤¿¡£
Á÷¿®¤Ï400Hz¡Á2.6KHz(-6dB)¤È¤¢¤ë¤¬¡¢¾¯¤·Ä㤤2.4K¤Þ¤Ç¤ß¤¿¤¤¡£
CHUWI GemiBook Pro ¤Ç²ö¤ê¹þ¤ß¡¡2023/10/27-31
Surface3¤ÇFT8¤Ï¹©Éפ·¤Æ¤Ç¤¤Æ¤¤¤ë¤¬¡¢²þÁ±¤¹¤Ù¤¯CHUWI GemiBook Pro¤òÇã¤Ã¤¿¡£
ËÜÂΤÏÇö¤¯¡¢LCD²èÌ̤Ï14¥¤¥ó¥Á3:2¤ÇÂ礤¯¸«¤ä¤¹¤¤¡£¥ï¡¼¥ë¥É¥ï¥¤¥É»ÅÍͤʤΤǡ¢
±Ñ»ú¥¡¼¥Ü¡¼¥É¤Ç¤·¤¿¡¢ÆüËܸì·Ï¤Î¥¡¼¤¬Ìµ¤¤¡£IMEÀßÄê¤ÇON/OFF³ä¤êÅö¤Æ¤Ï¤Ç¤¤¿¡£
µ¹æ¥¡¼¤¬°Û¤Ê¤Ã¤¿¤ê¡¢Enter¤äBS¤è¤ê±¦¤Ë¥¡¼¤¬Í¤ë¤Î¤¬ÃÏÌ£¤Ë¸ÍÏǤ¦¡£
CPU¤ÏN5100¤ÇSurface3¤ÎZ8700¤Î2.5Ç̤ܰÎÀǽ¤¬¤¢¤ë¡£
JTDX¤òÆþ¤ì¤Æ¼õ¿®¤·¤Æ¤ß¤ë¤ÈLag¤Ï¾ï¤Ë¥Þ¥¤¥Ê¥¹¤Ç½½Ê¬¤Ê´¶¤¸¡£
Á÷¿®¤·¤¿¤é¸íưºî¡¦¡¦¡¦²ö¤ê¹þ¤ß¤À¡¢USB¥¢¥¤¥½¥ì¡¼¥¿Æþ¤ì¤Æ¤ë¤Î¤Ë¡£
QRP¤Î¿ôW¤Þ¤Ç²¼¤²¤Ê¤¤¤ÈÀµ¾ï¤Ë¤Ê¤é¤º¡£
USB¥±¡¼¥Ö¥ë¤Ï¼ê»ý¤Á¤Ç¤Ï1.8m,1.5m,50cm¤è¤ê1.3m¤¬°ìÈÖÎɤ«¤Ã¤¿¡£
¥·¡¼¥ë¥É¤ÎÎɤ·°¤·¤¬Âç»ö¤Ê¤Î¤«¤â¡£¤½¤³¤Ç¡¢
¥Õ¥§¥é¥¤¥È¥³¥¢ÉÕ2½Å¥·¡¼¥ë¥É¤ÎELECOM U2C-BF10BK¤òÇã¤Ã¤Æ¤¤¿¡£
²þÁ±¤·10W¾¯¤·¤Þ¤ÇOK¤È¤Ê¤Ã¤¿¡£¤µ¤é¤Ëʬ³ä¥³¥¢¤òÄɲ䷤Ƥ⤢¤Þ¤êÊѤï¤é¤º¡£
º¸¤ÎUSB-C¥Ý¡¼¥È¤ËÊÑ´¹¥Ï¥Ö¤ò²ð¤·¤Æ·Ò¤¤¤Ç¤ß¤¿¡£²ó¤ê¹þ¤ß¤Ï¤Û¤ÜÆ±ÄøÅÙ¤À¤Ã¤¿¡£
Let's note¤ÈSurface3¤ÏÆ±ÄøÅÙ¤À¤Ã¤¿¤Î¤Ç¡¢¤³¤ó¤Ê¤Ë°ã¤¦¤Î¤Ï°Õ³°¡ª
Surface3¤ÈƱ¼ï¤ÎSurface Pro ¤Ê¤éÂç¾æÉפǤϡ©
Surface Pro4¤ÎÃæ¸Å¤òÆþ¼ê¡£CAT¤¬Æ°¤«¤ºÆñµ·¤·¤¿¡¢¿§¡¹»î¤·¤Æ¤¤¤ë¤¦¤Á¤Ëư¤¤¤¿¡£
¸¶°øÉÔÌÀ¡£²ö¤ê¤³¤ß¤Ï´üÂԤɤ¦¤ê¤Ç¡¢USB¥¢¥¤¥½¥ì¡¼¥¿¤Ç50W¤À¤·¤Æ¤âOK¡ª
Core i5-6300¤ÏÌó1.64ÇܤÎÀǽ¤À¤¬Lag¤Ï¤Û¤Ü¥Þ¥¤¥Ê¥¹¤Ë¤Ê¤Ã¤¿¡£
²èÌ̤⾯¤·Â礤¯¸«¤ä¤¹¤¯¤Ê¤Ã¤¿¡£GemiBook Pro¤Ï¼êÊü¤·¤¿¡£
Surface Pro4¤Ï24ǯ²Æ¤Ë¤Ê¤Ã¤¿¤é²èÌ̲¼¤¬Íɤì¤ë¾É¾õ¤¬½Ð»Ï¤á¤¿¡£
Ä´¤Ù¤ë¤È̵½þ½¤Íý¤µ¤ì¤¿¾É¾õ¤é¤·¤¤¡£Ìµ½þ½¤Íý´ü´Ö¤Ï½ª¤ï¤Ã¤Æ¤¤¤ë¤Î¤Ç¡¢
¥Õ¥¡¥ó¤ÇÇØÌ̤ËÉ÷¤òÅö¤ÆÎä¤ä¤·¤Æ¡¢¤À¤Þ¤·¤À¤Þ¤·»È¤Ã¤Æ¤¤¤ë¡£
°Üư¤ä»Å»öÍѤËHauwai Mediabook13¤òÇã¤Ã¤¿¡£»î¤¹¤È²ó¤ê¹þ¤ß¤ÏÎɹ¥¤Ç¤·¤¿¡£
HP Elite X2 G3 ¤âOK¤À¤Ã¤¿¡£
KX3 - Surface3ÍÑ¥¤¥ó¥¿¡¼¥Õ¥§¥¤¥¹¡¡2023/2/3
ÀèÆü¤Î°Üư¼Â¸³¤ÇQSO¤â¤·¤¿¤¬¡¢¸íưºî¤¬ÌÜΩ¤Ã¤¿¤Î¤Ç¥¤¥ó¥¿¡¼¥Õ¥§¥¤¥¹¤ò¸«Ä¾¤·¤¿¡£
Surface3¤Î4¶Ëpin¤Ï¥Ï¥ó¥Ç¥£ÌµÀþµ¡¤Î4¶Ëpin¤È¤ÏGND°ÌÃÖ¤¬°ã¤Ã¤Æ¤¤¤¿¡£
KX3-Mic¤È4¶Ëpin¤òľ·ë¤¹¤ë¤È¡¢¥Ø¥Ã¥É¥Õ¥©¥ó½ÐÎϤËÂØ¤ï¤é¤Ê¤¤»þ¤¬¤¢¤Ã¤¿¡£
Surface3¤Ï4¶Ëpin¤ÎÁÞÆþ¤ò¤É¤¦¤ä¤Ã¤Æ¸¡½Ð¤·¤Æ¤¤¤ë¡©Ã¼»Ò¤ÎÅ۵¤Ç¤Ï¡©
Mic¤ÎDCÅ۵¤¬¥Ø¥Ã¥É¥Õ¥©¥óü»Ò¤Ë³Ý¤«¤ë»ö¤Ç¸íưºî¤·¤Æ¤¤¤¿¡£
²óÏ©¿Þ¢ªPC-IF_KX3_cir.png
PS.¤½¤Î¸å¡¢MICü»Ò¤ÏDC¥«¥Ã¥È¤·¤Ê¤¤¤È²»¤¬Æþ¤é¤Ê¤¤»ö¤¬È½¤Ã¤¿¡£
IC-7300¤Î¥Ç¥¸¥¿¥ë¥â¡¼¥ÉÀܳ¡¡2017/12/15-2017/1/17
12/15.Main-Rig¤òIC7300¤ËÊѤ¨¤¿¡£¥Ð¥ó¥É¡¢¥â¡¼¥É¤¬¥¿¥Ã¥ÁÁàºî¤Ë¤Ê¤Ã¤Æ¤¤¤¿¤ê¸ÍÏǤ¦»ö¤¬Â¿¤¯»î¹Ôºø¸í¤·¤Þ¤·¤¿¡£
¡¡¡¦SSB¤Ç½ÐÎϤ¬¤Ç¤Ê¤«¤Ã¤¿¡£¢ª¥á¥Ë¥å¡¼¤ÎÊÑÄ´ÆþÎϤÎÀßÄê¡£
¡¡¡¦VerUP¤Ç¡Ö¤Ï¤¤¡×¤ò²¡¤·¤Æ¤âÈ¿±þ¤Ê¤¤¡£¢ª¡Ö¤Ï¤¤¡×¤òĹ²¡¤·
¡¡¡¦USBÀܳ¤ÇUSB SEND¤ò»ØÄꤷ¤¿¤é¡¢Á÷¿®¤¬¿ôÉÃÃÙ¤ì¤ë¡£¢ªCom¥Ý¡¼¥È¤ÎÀßÄꡢş»´ÉÍý¤Î¥Á¥§¥Ã¥¯¤ò³°¤¹
¡¡¡¦USBÀܳ¤Î¥Ç¥¸¥¿¥ë¥â¡¼¥ÉÁ÷¿®¤Ç¥Ñ¥½¥³¥ó¤¬¸íưºî¡¢¥À¥ß¡¼¥í¡¼¥É¤Ç¤ÏOK¡£¢ª¥¢¥ó¥Æ¥Ê¶á¤¯²ö¤ê¹þ¤ß
¡¡¡¦ACCü»ÒÀܳ¤ò»î¤·¤¿¡£¢ª10W¤òͤ¨¤ë¤È²ö¤ê¹þ¤ß¤Ç¸íưºî
¡¡¡¦ACCü»Ò¤ÎÇÛÀþ¤Ë¥Õ¥§¥é¥¤¥È¥Ó¡¼¥º¤ä¥Ñ¥¹¥³¥ó¤òÄɲ⪤¢¤Þ¤ê¸ú²Ì¤Ê¤¤¡Ê¤Ê¤¼¡©¡©¡Ë
¡¡¡¦SSB,CW¤ÇACCü»Ò¤ÎAFout¤ò¥Ñ¥½¥³¥ó¤Ë·Ò¤¤¤Ç»î¤·¤¿¢ª²ö¤ê¹þ¤ß̵¤·
¡¡¡¦FT232RLľÀÜÊý¼°¤ò»î¤¹¢ªÆ°ºî¤»¤º¡¢ACC¤ÎÆþÎϲóÏ©¤¬8Vpullup¤Ç¤·¤¿¡£
¡¡¸Ä¿ÍŪ¤Ë¤À¤¬¡¢ICOM¤ÏYaesu¤è¤ê²ö¤ê¹þ¤ß¤Ë¼å¤¤°õ¾Ý¤¬¤¢¤ë¡£¥¢¥ó¥Æ¥Ê¤«¤éÎ¥¤»¤ì¤Ð¤è¤¤¤Î¤À¤¬Æñ¤·¤¤¡£
¡¡¼ê»ý¤Á¤Î¥É¥é¥¤¥Ð¡¼¥È¥é¥ó¥¹¤È¥Õ¥©¥È¥«¥×¥é¤ÇÀä±ï·¿¥¤¥ó¥¿¡¼¥Õ¥§¥¤¥¹¤òºî¤Ã¤Æ¤ß¤¿¡£
¡¡¤ä¤Ã¤ÈÀ®¸ù¡ª¤È»×¤Ã¤¿¤é¡¢RTTY¤ÎFSK¥¡¼¥¤¥ó¥°¤¬½ÐÍè¤Ê¤¤¡©¡©
¡¡¿§¡¹Ä´¤Ù¤¿¤é¡¢ÀßÄꢪ³°Éôü»Ò¢ªUSB¥¡¼¥¤¥ó¥°(RTTY)¢ªOFF¤Ë¤¹¤ë
¡¡USB SEND¤Ï±Æ¶Á¤·¤Ê¤¤¤Î¤ËRTTY¤Ï±Æ¶Á¤·¤¿¡¢¼èÀâ¤Ë½ñ¤¤¤Æ¤Ê¤¤¡¦¡¦¡¦
¡¡
¡¡»îºîÈDzóÏ©¿ÞTRV-PC-IF4.PNG¡Ê¤Ê¤ªÌȵö¤ÏÊѹ¹ºÑ¤ß¡Ë´ðÈIJ½²óÏ©¿ÞTRV-PC-IF4b.png
1/17.USB¥¢¥¤¥½¥ì¡¼¥¿(ADUM3160)¤òÆþ¼ê¤·¤¿¤Î¤Ç»î¤·¤Æ¤ß¤¿¡£
¡¡ºÇ½é¤ÎÀܳ»þ¤Ë¥É¥é¥¤¥Ð¥¤¥ó¥¹¥È¡¼¥ë¤¬»Ï¤Þ¤ê´°Î»¤Þ¤Ç»þ´Ö¤¬³Ý¤«¤Ã¤¿¤¬½ÐÍ褿¡£
¡¡²ö¤ê¹þ¤ß¤Ï²þÁ±¤µ¤ì¡¢50W¤Ç¤â¸íưºî¤·¤Ê¤¯¤Ê¤Ã¤¿¡£ÁÇÀ²¤é¤·¤¤¡ª
¡¡¤¿¤À¡¢Àä±ï·¿¥¤¥ó¥¿¡¼¥Õ¥§¥¤¥¹¤ËÈæ¤Ù¥Ñ¥½¥³¥ó¤«¤é¤Î¥Û¥ï¥¤¥È¥Î¥¤¥º¤¬¾¯¤·Â¿¤¤¤è¤¦¤À¡£
¡¡FT232RL¤Ï¼õ¿®»þ¤Û¤È¤ó¤Éư¤¤¤Æ¤Ê¤¤¤«¤é¡¢USBÄÌ¿®Î̤κ¹¤¬¥Î¥¤¥º¤Ë¤Ê¤ë¤Î¤À¤í¤¦¤«¡©
KX3ÍÑ¥Ò¡¼¥È¥·¥ó¥¯¡õ²¹ÅÙÊäÀµ¡¡2017/8/24-10/16
Aliexpress¤òʪ¿§¤·¤Æ¤¤¤¿¤é¡¢KX3ÍÑ¥Ò¡¼¥È¥·¥ó¥¯¤¬$22¤Û¤É¤Ç½Ð¤Æ¤¤¤¿¡£
¤³¤ì¤Ï¸µÁÄ¥¢¥á¥ê¥«À½¤Ï$86¤Ç¡¢Elecraft¤ÎKX3 Heatsink Upgrade Kit. ¤Ç¤â$40¡£
USA¤«¤é¤À¤ÈÁ÷ÎÁ¤â³Ý¤ë¤·¼ê¤¬½Ð¤Ê¤«¤Ã¤¿¡£¤³¤ì¤¯¤é¤¤¤Ê¤é¤ÈÃíʸ¡£
ȯÁ÷¤«¤é7Æü¤ÇÅþÃå¡£¥Ò¡¼¥È¥·¥ó¥¯¤ÈÇ®ÅÁƳ¥°¥ê¥¹¤âÆþ¤Ã¤Æ¤¤¤¿¡£
KX3¤Ø¤Î¼è¤êÉÕ¤±¤âÌäÂê¤Ê¤·¡¢¤ä¤ä½Å¤¯¤Ê¤Ã¤¿¤¬½Ð¤ÃÄ¥¤ê¤â¾¯¤Ê¤¯¤ÆÎɤ¤¡£
¼è¤êÉÕ¤±¥Ó¥¹¤Ï¸µ¤Î¤ò»È¤¦ÍͤˤʤäƤ¤¤ë¤¬¡¢½ªÃÊFETÍѤϿ¿ï«¥Ó¥¹(M3»®10mm)¤ò»È¤Ã¤¿¡£
Áí¤¸¤Æ¼þÇÈ¿ôÊÑÆ°¤Ï¸º¤Ã¤¿¡¢21MHz¤Þ¤Ç¤Ï²¹ÅÙÊäÀµ¤Ï¸µ¤ÎSTANDARD¤Ç¤â»È¤¨¤½¤¦¡£
9/3.¹â²¹»þ¤¬NG¤À¤Ã¤¿»ö¤¬È½¤Ã¤¿¤Î¤Ç¡¢²¹ÅÙÊäÀµ¤ò¤ä¤êľ¤·¤¿¤¬¤¦¤Þ¤¯¹Ô¤«¤Ê¤¤¡©¡©
¡¡SAVING¸å¤Î¡ö¤¬½Ð¤º¡¢Data¤¬½Ð¤Ê¤¤¡¢¤½¤Î¤Þ¤Þ¤ä¤Ã¤Æ¤âÎɤ¯¤Ï¤Ê¤é¤Ê¤«¤Ã¤¿¡£
¡¡¿§¡¹Ä´¤Ù¤ë¤È¡¢³«»Ï»þ¤Î¼õ¿®²»¤¬Äã¤á¤À¤È¹â²¹»þ¤ËÄ㤯¤Ê¤ê¤¹¤®¤ÆNG¡£
¡¡²¹Åپ徺¤¬Á᤹¤®¤Æ¤âNG¤é¤·¤¤¡£
¡¡²Æ¤Çµ¤²¹¤¬¹â¤¤¤ÈÎäµÑ¸å¤Î²¹Åپ徺¤¬Á᤹¤®¤ë¤Î¤«¡©¡©Æñ¤·¤¤¡¦¡¦¡¦
10/16.¤ä¤Ã¤È¤Ç¤¤¿¡¢ÎäµÑ¸å¤ËON¤·¤ÆMenu¤ËÆþ¤êREF?CAL¤Èɽ¼¨¤µ¤ì¤¿¤éCLR¤ò²¡¤·RESET¡£
¡¡¤½¤ì¤«¤éAPF¤ÇSAVING¡¢¡ö¤Ï°ì½Ö¤Çʬ¤«¤êÆñ¤¤¤¬KX3¥æ¡¼¥Æ¥£¥ê¥Æ¥£¤ËDATA¤¬½Ð¤Æ¤¤¿¡£
¡¡ÀâÌÀ½ñ¤Ç¤ÏRESET¤ÏÎäµÑÁ°¤Ë½ñ¤¤¤Æ¤¢¤ë¤¬¡¢ÅŸ»¤ò³°¤¹¤ÈºÆÅÙɬÍפÀ¤Ã¤¿¤Î¤À¡£
¡¡20¡Á52¡î¡Ê¹â²¹¤Ç¤º¤¤¤Ö¤óÄ㤯¤Ê¤Ã¤¿¡¢¤â¤¦¾¯¤·¹â¤¤²»¤Ç»Ï¤á¤¿Êý¤¬°ÂÁ´¡Ë
KX3¤ÎAudio¥¤¥ó¥¿¡¼¥Õ¥§¥¤¥¹¡¡2013/8/8¡¢2016/1/30
¤¤¤Ä¤Î´Ö¤Ë¤«KX-3¤Î²óÏ©¿Þ¤¬¸ø³«¤µ¤ì¤Æ¤¤¤¿¡£
Audio¼þ¤ê¤ò¸«¤ë¤È¡¢¥Ø¥Ã¥É¥Û¥ó½ÐÎϤÈSP-AMP-IC¤Ø¤ÏƱ¤¸IC¤«¤é½Ð¤Æ¤¤¤¿¡£
SP¤È¥Ø¥Ã¥É¥Û¥ó¤ÏξÊý¤Ç¤Æ¤¤¤Æ¡¢¥¸¥ã¥Ã¥¯¤òÁÞ¤¹¤ÈSP-AMP-IC¤¬¥ß¥å¡¼¥È¤¹¤ëÍͤÀ¡£
¥¸¥ã¥Ã¥¯ÁÞ¤·¤ò¸¡½Ð¤·¤Ê¤¤¤è¤¦¤Ë¡¢Àèü¤òºï¤Ã¤Æ¤ß¤¿¡£
ºï¤Ã¤¿Êý¤ò¾å¤Ë¸þ¤±¤ÆÁÞ¤¹¤È¡¢°Æ¤ÎÄê¡¢¥Ø¥Ã¥É¥Û¥ó½ÐÎϤȥ¹¥Ô¡¼¥«¡¼¤ÏξÊý¤Ç¤Æ¤¤¿¡£
Lch¤ÏÀÜ¿¨¤¬°¤¯¤Ê¤ë¤Î¤Ç¡¢Rch¤Ë390¦¸/330¦¸¤ÎATT¤òÆþ¤ì¤Æ½Ð¤·¤Æ¤¤¤ë¡£
¤³¤ì¤Ç¡¢WSJT¤äMMTTY¤âʹ¤¤Ê¤¬¤é¼õ¿®¤Ç¤¤ëÍͤˤʤä¿¡£

1/30.¤½¤Î¸å¡¢Àܳ»þ¤Ë28MHz¤Ç¥Ñ¥½¥³¥ó¤«¤é¤Î¥Ó¡¼¥È¤¬¶¯¤¯Æþ¤ë»ö¤¬È½¤Ã¤¿¡£
¥Ñ¥½¥³¥ó¦¤Î³ÆÀþ¤Ë¥Õ¥§¥é¥¤¥È¥Ó¡¼¥º(3.3uHÁêÅöÉÊ)¤òÆþ¤ì¤ÆÂкö¡£½½Ê¬¤Ë¼å¤¯¤Ê¤Ã¤¿¡£
KX3¤ÎCW²»¡¡2014/11/2-5
¤¤¤Þ¤µ¤é¤À¤¬¡¢KX3¤ÎCW²»¤¬Ê¹¤¤Ë¤¯¤¯¡¢¥Á¥å¡¼¥Ë¥ó¥°¤â¤ä¤ê¤Å¤é¤¤¤È»×¤Ã¤Æ¤¤¤¿¤Î¤À¤¬¡£
CW¥â¡¼¥É»þ¤Ï800Hz¤è¤ê¹â¤¤²»¤Ï¥Ð¥Ã¥µ¥êÀÚ¤êÍî¤È¤µ¤ì¤Æ¤¤¤Æ¡¢PBT¤ò¤¤¤¸¤Ã¤Æ¤âÊѤï¤é¤Ê¤«¤Ã¤¿¤Î¤À¡£
¤·¤«¤â¥È¡¼¥ó¤òyaesuɸ½à¤Î700Hz¤Ë¤·¤Æ¤¤¤¿¤Î¤Ç¡¢·¹¸þ¤¬¶¯¤¯½Ð¤¿ÍͤÀ¡£¡ÊKX3ɸ½à¤Ï550Hz¡Ë
Âкö¤È¤·¤Æ¤ÏSSB+CW¥â¡¼¥É¤ò»È¤¦ÊýË¡¤¬¤¢¤Ã¤¿¡£USB¤ÇMenu¢ªCW WGHT¢ª1¤Ç¡¢SSB +CW
¥Æ¥¥¹¥È¥Ç¥³¡¼¥É¤È¥á¥â¥ê¡¼¥á¥Ã¥»¡¼¥¸¤¬»È¤¨¤Ê¤¤·çÅÀ¤¬¤¢¤ë¡£
¤½¤Î¸å¡¢¥¤¥ä¥Û¥óü»Ò¤ÏÀµ¾ï¤Ç¡¢¥¹¥Ô¡¼¥«¡¼¤À¤±¾É¾õ¤¬½Ð¤Æ¤¤¤ë»ö¤¬È½¤Ã¤¿¡£
¡¡¥¤¥ä¥Û¥ó¤ò»È¤¦¤Î¤¬¸½¼ÂŪ¤À¤¬¡¢¥Ñ¥½¥³¥ó¥Ç¥³¡¼¥É¤·¤¿¤¤»þ¤Ëº¤¤ë¤Ê¡£
¡¡¥¨¥ì¥¯¥é¥Õ¥È¤ËÌ䤤¹ç¤ï¤»Ãæ¤ÇÄ´¤Ù¤Æ¤¯¤ì¤Æ¤Þ¤¹¡£¡ÊÂбþgood¡ª¡Ë
¡¡¹©¾ì½Ð²Ù»þÀßÄê¥Õ¥¡¥¤¥ë¤Ç¥ê¥¹¥È¥¢¤·¤¿¤éÀµ¾ï¤Ë¤Ê¤ê¤Þ¤·¤¿¡£²¼µ¤ÎÄ´À°»þ¤Ë¼ºÇÔ¤·¤Æ¤¿¤Î¤«¤â¡£
KX3¤Î¼þÇÈ¿ôÊÑÆ°¡¡2014/2/28.3/17¡¢4/10¡¢11/26
KX3¤ÇJT65¤ò»î¤·¤Æ¤ß¤ë¤È¼þÇÈ¿ôÊÑÆ°¤¬¤Ò¤É¤¤¡£Á÷¿®»þ¤ÎÊÑÆ°¤ÇÉüÄ´¤Ç¤¤Ê¤¯¤Ê¤ë»ö¤â¤¢¤ë¡£
TCXO¤Ç¤Ï¤Ê¤¤TRX2A¤è¤ê°¤¯¤Æ¡¢¤³¤Î¤Þ¤Þ¤Ç¤ÏJT65¤Ï»È¤¨¤Ê¤¤¡£
Ä´¤Ù¤Æ¤ß¤ë¤ÈSSB¤äCW¤Ï¤Û¤È¤ó¤ÉÊÑÆ°¤»¤º¡¢RTTY(AFSK)¤âûʸ¤Ê¤é¤½¤ì¤Û¤ÉÂ礤¯¤Ï¤Ê¤¤¡£
ÊÑÆ°Éý¤Ï¼þÇÈ¿ô¤ËÈæÎ㤹¤ë¤è¤¦¤Ç¡¢50MHz¤¬°ìÈÖÂ礤¤¡£
¥Õ¥¡¥¤¥Ê¥ë¤¬Ç®¤¯¤Ê¤ëÊüÇ®Âкö¤Ï¥æ¡¼¥¶¡¼³§¤µ¤ó¤Î¥Ö¥í¥°¤Ë»¶¸«¤µ¤ì¤ë¡£
Åö¶É¤â¾®·¿¤Î¥Ò¡¼¥È¥·¥ó¥¯¤òÄɲä·¤¿¤Î¤À¤¬¡£
JT65¤Ç¤Ï¥Ñ¥ï¡¼¤ò0.2W¤È¤«¤Ë¹Ê¤Ã¤Æ¤âƱ¤¸¤è¤¦¤ËÊÑÆ°¤·¤Æ¤·¤Þ¤¦¡£
OSC²¹ÅÙ¤ò¸«¤Æ¤â£±ÅÙ¤¯¤é¤¤¤·¤«¾å¤¬¤Ã¤Æ¤¤¤Ê¤«¤Ã¤¿¡£FET¤Ï¥¢¥¤¥É¥ê¥ó¥°ÅÅή¤¬Â¿¤¤°Ù¤«¡©
¥¯¡¼¥ë¥¹¥¿¥Ã¥Õ30mm³Ñ¤òÆó¤ÄÀÞ¤ê¤Ë¤·¤Æ¡¢OSC¤È¥·¥ã¡¼¥·¤ËÅö¤¿¤ëÍͤˤ·¤Æ¤ß¤¿¡£
»Äǰ¤Ê¤¬¤é¡¢¤¢¤Þ¤ê¸ú²ÌŪ¤Ç¤Ï¤Ê¤¤¤è¤¦¤À¡£
¤³¤Á¤é¤Î¤è¤¦¤ËOSC¼þ¤ê¤ò¤¯¤Ã¤Ä¤±¤ëÇ®Âкö¤¬É¬Íפ«¤â¤·¤ì¤Ê¤¤¡£
¡ÖͽÀ¤é¤«¹âÊüÇ®¥®¥ã¥Ã¥×¥Õ¥£¥é¡¼ WW-GAP-S20¡×¤òÆþ¼ê¡¢2mm*2¤ÇOSC¤«¤é¥·¥ã¥·¡¼¤ØÆÏ¤¯¤Ï¤º¤À¡£
¡¡Å½¤Ã¤Æ¤ß¤¿¤é¡¢OSC²¹ÅÙ¤ÎÊѲ½¤¬¤æ¤ë¤ä¤«¤Ë¤Ê¤Ã¤¿¡£Íî¤ÁÃ夯²¹ÅÙ¤â3-4¡î²¼¤¬¤Ã¤¿¤è¤¦¤À¡£
¤À¤¬¡¢JT65Á÷¿®¤¹¤ë¤È¡¢¥Ñ¥ï¡¼¥¢¥ó¥×¤¬È¯Ç®¢ª¥·¥ã¥·¡¼²¹Åپ徺¢ªOSC²¹Åپ徺¤Ç¡¢¼þÇÈ¿ôÊÑÆ°¤·¤¿¡£
3/17.KX3 Custom VFO TC rev A9.pdf¤È¤¤¤¦²¹ÅÙÊäÀµ¤ÎÀâÌÀ½ñ¤¬¤¢¤Ã¤¿¡£
¡¡¤Þ¤À¤ä¤Ã¤Æ¤Ê¤¤¤¬¡¢WSJT¤ÏÅ۵¤ò²¼¤²¤ë¤«¥Ñ¥ï¡¼¤òÍÞ¤¨¤Æ»È¤¨¤È½ñ¤¤¤Æ¤¢¤Ã¤¿¡£
4/10.OSC¤ÎÊüÇ®¤ÏFainal¤È¤ÏÊ̤ˤ·¤¿Êý¤¬Îɤµ¤½¤¦¡£¥®¥ã¥Ã¥×¥Õ¥£¥é¡¼¤È¥¢¥ë¥ßÈĤÇÊüÇ®¤·¥·¥ã¡¼¥·¤È¤ÏÎ¥¤·¤¿¡£
¡¡OSC¤È¤¹¤°²¼¤Î²¹ÅÙ¥»¥ó¥µ(U4)¤ÎÇ®·ë¹ç¤ò¾¯¤·¤Ç¤âÎɤ¯¤¹¤ëÍͤˤ·¤Æ¤ß¤¿¡£
¡¡²¹ÅÙÄ´À°¤ÏJF1VRU¤µ¤ó¤ËÆüËܸìÌõ¤ò¤¤¤¿¤À¤¡¢¤ä¤Ã¤Æ¤ß¤Þ¤·¤¿¡£µ¤¤¬¤Ä¤¤¤¿ÅÀ¡£
- Ä´À°¤Ï¿ô»þ´Ö³Ý¤«¤Ã¤¿
- OSC²¹ÅÙ¤Ï52¡î¤Þ¤Ç¾å¤²¤é¤ì¤Ê¤«¤Ã¤¿¤Î¤Ç¡¢48¡î¤Ç»ß¤á¤¿¡£
- 40¡î¤òͤ¨¤¿¤¢¤¿¤ê¤Ç¥Ó¡¼¥È²»¤¬Ä㤯¤Ê¤ê¤¹¤®¡¢³°¤ì¤¿¤è¤¦¤Êµ¤¤¬¤·¤¿¡£
¤Þ¤À¶Ï¤«¤Ë»Ä¤ë¤â¤Î¤Î¡¢¥â¥Ë¥¿¡¼¤·WSJT-X¤Ç¤â¥Ç¥³¡¼¥É¤Ç¤¤¿¤Î¤ÇÀ®¸ù¤Ç¤¹¡ª
11/26.Á°²ó¡¢É¸½à¿®¹æ¤Ï12.8MHz*4=51.2MHz¤À¤Ã¤¿¤¬¡¢º£²ó¤Ï10MHz*5=50MHz¤Ç¹Ô¤Ã¤¿¡£
¡¡¤Þ¤¿¡¢¥Ø¥¢¥É¥é¥¤¥ä¡¼¤Ï¥¢¥ë¥ß¥Û¥¤¥ë¤Î¥Î¥º¥ë¤òÉÕ¤±²¹ÅÙ¤ò¾å¤²¤ë¹©Éפò¤·¤¿¡£
¡¡º£Å٤ϣ²»þ´Ö¤¯¤é¤¤¤Ç½ÐÍè¤Æ¡¢OSC²¹ÅÙ¤â52¡î¤Þ¤Ç¾å¤²¤é¤ì¤Þ¤·¤¿¡£
¡¡CW¤ÎÊѤʾɾõ¤Ï¤Ç¤Æ¤¤¤Ê¤¤¤·¡¢¤³¤ó¤É¤³¤½Ìµ»ö¤Ë½ÐÍ褿¤È»×¤¤¤Þ¤¹¡£
FT-450¤ÇSDR¼Â¸³¡¡2013/7/24¡¢/30
FT-450¤ÏÂè2IF¤¬24KHz¤Ê¤Î¤Ç¡¢¤³¤ì¤ò¼è¤ê½Ð¤·¤Æ¡¢HDSDR¤äCW-Skimmer¤Ç¸«¤¨¤ë¤«»î¤·¤Æ¤ß¤¿¡£
ÄìÈĤò³°¤¹¤È¸«¤¨¤ë¡¢RF-IF´ðÈĤÎTP2010,TP2011¤«¤éDC¥«¥Ã¥È¤·¤Æ¿®¹æ¤ò°ú¤½Ð¤¹¡£
ľ¤Ç¤Ï¿®¹æ¥ì¥Ù¥ë¤¬¹â¤¹¤®¤ë¤Î¤Ç¡¢Äñ¹³Ê¬³ä¤Ç¤·¤ÆLineIN¤ÎLR¤ËÆþ¤ì¤¿¡£
¥µ¥ó¥×¥ê¥ó¥°¼þÇÈ¿ô¤Ï96KHz¤Ë¤·¤Æ¡¢¤¦¤Þ¤¯¸«¤¨¤¿¡£
- Âè1IF¤Ë¥ë¡¼¥Õ¥£¥ó¥°¥Õ¥£¥ë¥¿¤¬Æþ¤Ã¤Æ¤¤¤ë¤Î¤Ç¡¢24¡Þ£¶KHz¤ÎÈϰϤȤʤä¿¡£
- ¤ä¤ä¶¹¤¤¤¬¤·¤«¤¿¤Ê¤¤¡¢HDSDR¤Ï¥º¡¼¥àµ¡Ç½¤Ç³ÈÂ礹¤ë¤È¸«¤ä¤¹¤¤¡£
- CW-Skimmer¤ÏSoftRock-IF¤ËÀßÄꡢɽ¼¨¤Ï¡Þ12KHz¤Ë¤Ê¤ë¡£
- ¼þÇÈ¿ô¤Î¾å²¼¤¬µÕž¤·¤Æ¤¤¤¿¡£
- ¼õ¿®¼þÇÈ¿ô¡ãÂ裱¶Éȯ¤Ê¤Î¤ÇÂ裱IF¤ÇµÕž¤·¤Æ¡¢Â裱IF¡äÂ裲¶Éȯ¤Ê¤Î¤ÇÂ裲IF¤Ï¤½¤Î¤Þ¤Þ¡£
- IQ¤òÆþ¤ìÂØ¤¨¤ëÀßÄê¤Ë¤¹¤ë¤È¡¢Ãæ¿´¤¬-24KHz¤Ë¤Ê¤ë¤¬¼þÇÈ¿ô¤Î¾å²¼¤ÏÀµ¤·¤¯¤Ê¤ë¡£
- ºÙ¤«¤¤¥Ó¡¼¥È¤äÊѤʿ®¹æ¤¬Æþ¤ë¡£
- ¤È¤ê¤¢¤¨¤ºÄñ¹³Ê¬³ä¤Ç¥ì¥Ù¥ë¤òÍî¤È¤·¤Æ¤¤¤ë¤¬¡¢²þÁ±¤Î;ÃÏͤꡣ
7/30.¸µ¤Î¿®¹æ¤Ø±Æ¶Á¤òÍ¿¤¨¤Ê¤¤¤è¤¦¤Ë¡¢OP-Amp¤Î¥Ð¥Ã¥Õ¥¡¤òÄɲ䷤Ƥߤ¿¡£
¡¡½©·î¤Î;®·¿´ðÈĤò»È¤¤¡¢¥ì¥Ù¥ë¹ç¤ï¤»¤Ï¥È¥é¥ó¥·¡¼¥Ð¡¼¤Î³°¤Ø½Ð¤·¤Æ¤«¤é¹Ô¤Ê¤Ã¤Æ¤¤¤Þ¤¹¡£
ÄɲÃÇÛÀþ¤Î¼Ì¿¿¡¡¡¢HDSDR²èÌÌ¡¡¡¢CWskimmer²èÌÌ
- ¥Ð¥Ã¥Õ¥¡¤òÉÕ¤±¤ÆÎɤ¯¤Ê¤Ã¤¿¤¬¡¢Audio-out¤ËÈæ¤Ù¤ë¤È¼å¤¤¿®¹æ¤¬¸«¤¨¤Ê¤¤¡£
- ²¼Â¦¤Ëµ¶¿®¹æ¤¬¤Ò¤È¤Ä»Ä¤Ã¤Æ¤¤¤ë¡¢¥Ñ¥½¥³¥ó¤Ë¤è¤Ã¤ÆÍͻҤ¬ÊѤï¤ë¡£
- IF24KHz¤ÎÂÓ°èÉý¤Ï¾å¤ËÊФäƤ¤¤ë»ö¤¬²ò¤Ã¤¿¡¢USB¤Ç²¼3KHz¡¢¾å9KHz°Ì¤Ç¤·¤¿¡£
USB¥ª¡¼¥Ç¥£¥ª¤Ë¾®·¿¤ÊAS372AN¤òÇã¤Ã¤¿¡£WindowsXP¤ÇSW¤ÏU1¤Ç»ÈÍÑ¡£°Â¤¤¤¬»È¤¨¤½¤¦¤À¡£
¤½¤Î¸å¡¢Windows7¤Î¾ì¹ç¤Ï¡¢SW¤òU2¤Ë¤¹¤ì¤Ðư¤¯¤³¤È¤¬È½¤Ã¤¿¡£
¤Á¤ç¤Ã¤È¶¹¤¤¤¬¥Ð¥ó¥É¥¹¥³¡¼¥×¤ä£²Çȼõ¿®¤Ë»È¤¨¤½¤¦¤Ê»ö¤¬È½¤Ã¤¿¡£
(º£¤Î¥¢¥ó¥Æ¥Ê¤Ç¤ÏǤ˾®È½¤«¤â¡¦¡¦)
Ãí¡¢²þ¤¤Ï¥ê¥¹¥¯¤¬È¼¤¤¤Þ¤¹¡¢¤¢¤¯¤Þ¤Ç¤´¼«Ê¬¤ÎÀÕǤ¤Ç¹Ô¤Ê¤Ã¤Æ¤¯¤À¤µ¤¤¡£
¡¡¤Þ¤¿¡¢µ»Å¬µ¡¤ò²þ¤¤¹¤ë¤ÈÊݾÚǧÄ꤬ɬÍפˤʤê¤Þ¤¹¡£
SDR¥Ð¥ó¥É¥¹¥³¡¼¥×¡¡2013/7/14
KX3¤ÎIQ½ÐÎϤò»È¤Ã¤Æ¡¢¥½¥Õ¥È¥¦¥¨¥¢¥é¥¸¥ª¤ò»î¤·¤Æ¤ß¤¿¡£
USB¥ª¡¼¥Ç¥£¥ª¥Ç¥Ð¥¤¥¹¤ÏONKYO SE-U33GX+¤Ç96kHz¤âÂбþ¤·¤Æ¤¤¤ë¡£
ÇÛÀþ¤Ï2.5mm¥¹¥Æ¥ì¥ª¥×¥é¥°¤ÈRCA¥×¥é¥°¤ò¤Ä¤Ê¤¤¤À¤À¤±¡£
½é¤á¤Ë¡¢Rocky¤Ç»î¤·¤¿¤éSE-U33GX¤òǧ¼±¤·¤Ê¤¤¤è¤¦¤Çư¤«¤Ê¤«¤Ã¤¿¡£
HDSDR¤Ç¤Ï¥Ð¥ó¥É¥¹¥³¡¼¥×¤È¥¦¥ª¡¼¥¿¡¼¥Õ¥í¡¼¤¬¸½¤ì¤Æ»ØÄꤷ¤¿½ê¤¬Ê¹¤±¤¿¡£¤¹¤Ð¤é¤·¤¤¡ª
¹âµé̵Àþµ¡¤Ë¤·¤«Ìµ¤¤¥Ð¥ó¥É¥¹¥³¡¼¥×¤ä¥Ç¥å¥¢¥ë¼õ¿®¤¬¼Â¸½¤Ç¤¡¢¤·¤«¤â»È¤¤°×¤¤¤Î¤À¡£
IQ½ÐÎϤϥª¥·¥í¤Ç¸«¤¨¤Ê¤¤¤Û¤É¥ì¥Ù¥ë¤¬Ä㤤¤Î¤ÇÂç¾æÉפ«¡©¤È»×¤Ã¤¿¤¬¡¢¤Á¤ç¤¦¤ÉÎɤ«¤Ã¤¿¡£
¥µ¥ó¥×¥ê¥ó¥°¥ì¡¼¥È48KHz¤È96kHz¤ò»î¤·¤¿¡¢48KHz(¡Þ24KHz)¤Ç½½Ê¬¤Êµ¤¤¬¤·¤¿¡£
¤Þ¤¿¡¢CWskimar¤ÏSDRµ¡Ç½¤òÆâ¢¤·¤Æ¤ë¤Î¤Ç¡¢IQÆþÎϤËÀßÄꤹ¤ë¤È¡¢É½¼¨ÈϰϤ¬¹¤¬¤ê¡¢¤µ¤é¤Ë¶¯ÎϤˤʤ롣
Ver1.8¤Ç¤Ï¥Ð¥ó¥É¥¹¥³¡¼¥×ɽ¼¨¤â²Ã¤ï¤Ã¤Æ¡¢»È¤¤¤ä¤¹¤¤¡£
¤½¤¦¤¤¤¨¤Ð¡¢TRX-2A¤âIQ½ÐÎϤ¬¤¢¤Ã¤¿¡£
¤Þ¤¿¡¢ºÇ¶á¤Î¥È¥é¥ó¥·¡¼¥Ð¡¼¤ÏDSP¤ÎIF=24KHz¤Ç½èÍý¤·¤Æ¤ë¤«¤é¡¢¤³¤ÎIQ¤ò¼è¤ê½Ð¤»¤Ð¡¢»È¤¨¤ë¤«¤â¡©
SDR¥½¥Õ¥È¥¦¥¨¥¢¤¬IF=24KHz¤ËÂбþ¤·¤Æ¤ë¤«¤¬ÌäÂê¤À¤¬¡¢CWskimar¤ÏÂбþ¤·¤Æ¤ë¤è¤¦¤À¡£
²ö¤ê¹þ¤ßÂкö¡¡2013/3/30
JT65¤ÇTxDF=730¤È¤«¹â¤¤²»¤Ë¤¹¤ë¤È¡¢¥ê¥°¤Î¥¹¥Ô¡¼¥«¡¼¤«¤é²»¤¬¤·¤Æ²ö¤ê¹þ¤ß¤¬µ¯¤¤Æ¤¤¤¿¡£
²ö¤ê¹þ¤ß²»¤ËAF-VR¤Ï´Ø·¸¤Ê¤¤¤·¡¢Ä㤤²»¤Î»þ¤Ï̵²»¤Ç¡¢²ö¤ê¹þ¤ß¤Ï̵¤¤¤è¤¦¤Ç¤¢¤Ã¤¿¡£
ÀßÄê¤ÇRF-Power¤ò¹Ê¤ë¤È²þÁ±¤¹¤ë¤Î¤À¤¬¡¢PC-IF¤ÎÊý¤Ç²¿¤«Âкö¤Ç¤¤Ê¤¤¤«¤È¹Í¤¨¤Æ¤¤¤¿¡£
¤Õ¤ÈÀΤÎñ½ã¤Ê²óÏ©¤ÎPC-IF¤ò»î¤·¤¿½ê¡¢²ö¤ê¹þ¤ß¤ÏÂçÉý¤Ë¾¯¤Ê¤«¤Ã¤¿¡£
GND¥é¥¤¥ó¤«¤é¤Î²ö¤ê¹þ¤ß¤«¤È»×¤Ã¤Æ¤¤¤¿¤Î¤À¤¬¡¢¤½¤¦¤Ç¤Ï¤Ê¤«¤Ã¤¿¡£
Audio-in¤Ø¤Î¥Ü¥ê¥å¡¼¥à¤òÂ礤ÊÃͤˤ¹¤ë»ö¤Ç²þÁ±¤·¤¿¤Î¤Ç¤·¤¿¡£
¤³¤ì¤¬¡¢¤É¤¦¤¤¤¦Íý¶þ¤Ê¤Î¤«Îɤ¯²ò¤é¤Ê¤¤¤¬¡¦¡¦¡¦
¤Þ¤¿¡¢¤³¤³¤Ë¥Ñ¥¹¥³¥ó¤òÆþ¤ì¤ë»þ¤Ï0.1uF¤È¤«¤ÏµÕ¸ú²Ì¤Ç¡¢¾®ÍÆÎ̤ˤ¹¤ëɬÍפ¬¤¢¤Ã¤¿¡£
¤³¤ì¤ÏRC¤Î¥Õ¥£¥ë¥¿¤Ë¤Ê¤Ã¤Æ¤·¤Þ¤¤¡¢¹â¤¤²»¤Ë±Æ¶Á¤¹¤ë°Ù¤À¤È»×¤¦¡£
²óÏ©¿Þ¢ªTRV-PC-IF3.gif
4/24.¤½¤¦¤¤¤¨¤ÐÀΤϲö¤ê¹þ¤ß¤Ë¶¯¤«¤Ã¤¿¤Ï¤º¡£°ÊÁ°¡¢¥ê¥°¤ò³«¤±¤¿»þ¤Ë²¿½è¤«´Ö°ã¤¨¤¿¤«¡©
¡¡¥Õ¥í¥ó¥È¥Ñ¥Í¥ë¤Î¥Õ¥ì¥¥±¡¼¥Ö¥ë¤ò¥·¡¼¥ë¥É¥±¡¼¥¹¤Ë¼ý¤Þ¤ëÍͤˤ·¤Æ¤ß¤¿¤é¡¢¤Û¤Ü²ö¤ê¹þ¤ß¤¬Ìµ¤¯¤Ê¤Ã¤¿¡£
¡¡¤½¤Î¸å¡¢°ì½µ´Ö¤Û¤É»È¤Ã¤Æ¤ß¤¿¤¬Îɤµ¤½¤¦¤Ç¡¢¤³¤ì¤¬Àµ²ò¤À¤Ã¤¿¤«¤â¡£
TRV-PC-¥¤¥ó¥¿¡¼¥Õ¥§¥¤¥¹Ver£³¡¡2013/3/23
PC-IF¼«ºî¤Î·Ð¸³¤«¤é¥È¥é¥ó¥¹¤ä¥Õ¥©¥È¥«¥×¥é¤ÇÀä±ï¤¹¤ë¤è¤ê¡¢USB¥·¥ê¥¢¥ëÊÑ´¹¤Î¥Î¥¤¥ºÂкö¤¬½ÅÍפÈȽ¤Ã¤¿¡£
¤½¤³¤Ç¡¢°Ê²¼¤òÆþ¤ì5cm³Ñ¤Ë¼ý¤á¤Þ¤·¤¿¡£
- USB-Data¤Ë¥³¥â¥ó¥â¡¼¥É¥Õ¥£¥ë¥¿
- VBUS¤Ë£³Ã¼»Ò¥³¥ó¥Ç¥ó¥µ(¥¨¥ß¥Õ¥£¥ë)
- GND¤ä¿®¹æÀþ¤Ë¤Ï¥Õ¥§¥é¥¤¥È¥Ó¡¼¥º
- FT232RL¤Ë³°Éô¥¯¥ê¥¹¥¿¥ëÁõÈ÷
²óÏ©¿Þ¢ªTRV-PC-IF3.gif
·ë²Ì¡¢USB¥±¡¼¥Ö¥ë¤Ë¥Ñ¥Ã¥Á¥ó¥³¥¢¤òÆþ¤ì¤Ê¤¯¤Æ¤â¥Î¥¤¥º¤Îϳ¤ì¤Ï̵¤¯¡¢»È¤¤¾¡¼ê¤¬Îɤ¯¤Ê¤Ã¤¿¡£
¥Õ¥£¥ë¥¿Îà¤Ç¥Î¥¤¥ºÂкö¤Ç¤¤¿¤Î¤Ç¡¢³°Éô¥¯¥ê¥¹¥¿¥ë¤Ï»È¤ï¤Ê¤¯¤ÆºÑ¤ß¤Þ¤·¤¿¡£
FT232RL¤ÏFTprog¤ò»È¤¤¡¢DTR,RTS,TXD¤òȿž¤·¤¿¤é¡¢Com¥Ý¡¼¥È¤¬¿·µ¬¤Èǧ¼±¤µ¤ì¤¿¡£
Êѹ¹¸å¤ËUSB¥·¥ê¥¢¥ë¤òÊѤ¨¤¿¤é¶¦ÄÌǧ¼±¤µ¤ì¤ë¤è¤¦¤Ë½ÐÍè¤Þ¤·¤¿¡£
¤Þ¤¿¡¢CW-Key¤Ç²ö¤ê¹þ¤ß¤¬½Ð¤¿¤Î¤Ç¡¢¥È¥é¥ó¥¸¥¹¥¿¤Î¥Ù¡¼¥¹¤Ë¥Ñ¥¹¥³¥ó¤òÄɲ䷤Ƥ¤¤Þ¤¹¡£
PTT¤ÈFSK¤Ïǰ¤Î°Ù¡£
KX3¤ÎACC2ü»Ò¡¡2012/9/1
KX3¤Ï²óÏ©¿Þ¤¬¸ø³«¤µ¤ì¤Æ¤ª¤é¤º¡¢Îɤ¯È½¤é¤Ê¤¤½ê¤¬Â¿¤¤¡£
¥Þ¥Ë¥å¥¢¥ë¤òÆÉ¤ó¤Ç¤â°ÕÌ£ÉÔÌÀ¤Ç¡¢Á°¤ËÄ´¤Ù¤¿»þ¤Ïưºî¤¬Îɤ¯È½¤é¤Ê¤«¤Ã¤¿¡£
ACC2ü»Ò¤Îưºî¤¬¤ä¤Ã¤ÈȽÌÀ¤·¤¿¡£2.5mm¥¹¥Æ¥ì¥ª¥×¥é¥°¤ÎºÇ³°¼þ¤ÏGND¡£
| Àþ | ̾¾Î | ưºî | LO=PTT»þ | HI=PTT»þ |
|---|---|---|---|---|
| ¿ÄÀþ | GP-IO | ³°Éô¤«¤éKX3¤òÀ©¸æ | PullUP3.3V¤¬½Ð¤Æ¤¤¤Æ¡¢L¤Ë¤¹¤ë¤ÈTX | PullUP¤ÇTX¤Ë¤Ê¤ë¡¢L¤Ë¤·¤ÆRX |
| Ãæ´ÖÀþ | Keyline | KX3¤«¤é³°Éô¤Ø¤Î¿®¹æ | TX»þ¤ËƳÄÌ¡¢¥ª¡¼¥×¥ó¥É¥ì¥¤¥ó | º¸µ¤ÈƱ¤¸ |
| ¥Þ¥¤¥¯Ã¼»Ò | |||
|---|---|---|---|
| Ring1¡ÝRige2´Ö | PTT £°¦¸ | UP 10K¦¸ | DOWN 4.7K¦¸ |
¥¢¥¯¥»¥µ¥ê¡¼¥±¡¼¥Ö¥ë¤¬ELECRAFT¤«¤é½Ð¤¿¤è¤¦¤Ç¤¹¤Í¡£
AVR¤Ç¥·¥ê¥¢¥ëÊÑ´¹¡¡2012/9/4
USB¥·¥ê¥¢¥ëÊÑ´¹¤ËFT232RL¥Ü¡¼¥É¤ò»È¤Ã¤Æ¤¤¤ë¤¬¡¢°ÊÁ°¡¢¥Î¥¤¥º¤Îº®Æþ¤¬µ¤¤Ë¤Ê¤Ã¤Æ¤¤¤¿¡£
¤½¤¦¤¤¤¨¤ÐAVR¤ÇUSB¥·¥ê¥¢¥ëÊÑ´¹¤ò¹Ô¤¦ÊýË¡¤¬Í¤Ã¤¿¤È»×¤¤¤À¤·¤¿¡£
AVR-CDC¤òATmega48¤Ë¾Æ¤¤¤Æ»î¤·¤Æ¤ß¤Þ¤·¤¿¡£
̵»ö¤Ëǧ¼±¤·¤ÆCOM¥Ý¡¼¥È¤¬½ÐÍè¤Æ¡¢¥ë¡¼¥×¥Ð¥Ã¥¯¥Æ¥¹¥È¤Ë¤âÀ®¸ù¡£
¤À¤¬¡¢MMRTTY¤Ç»î¤·¤¿¤éDTR¤ÏOK¤À¤Ã¤¿¤¬¡¢RTS¤ÈTXD¤¬¥³¥ó¥È¥í¡¼¥ë¤Ç¤¤Ê¤¤¡£HI¤Ë¤Ê¤Ã¤¿¤Þ¤Þ¡£¡¡
TXD¤Ï¤È¤â¤«¤¯RTS¤¬ÊѲ½¤·¤Ê¤¤¤Î¤ÏÉԻ׵Ĥ¿¤¬È½¤é¤Ê¤¤¡£
TH-F7¤Çʹ¤¤¤¿´¶¤¸¤Ç¤Ï¥Î¥¤¥º¤¬¾¯¤Ê¤«¤Ã¤¿¤À¤±¤Ë»Äǰ¡£
¤Ä¤¤¤Ç¤Ë¡¢ATmega32U4¤Î¥À¥Ó¥ó¥Á(AudinoÈÇ)¤âİ¤Èæ¤Ù¤¿¤é¡¢¤³¤ì¤Î¥Î¥¤¥º¤Ï¿¤«¤Ã¤¿¡£
¥Õ¥©¥È¥«¥×¥é¤Î¹â®²½¡¡2011/12/7
¤³¤ÎÁ°¡¢USB¥·¥ê¥¢¥ëÊÑ´¹´ï¤Îǧ¼±¤¬ÀÚ¤ì¤Æ¤·¤Þ¤¦¾É¾õ¤¬½Ð¤¿¡£
ÊÑ´¹´ï¤ò¸ò´¹¤·¤Æ¤â¾É¾õ¤Ï½Ð¤ë¤·¡¢Ê̤ÎPC¤Ç¤ÏºÆ¸½¤·¤Ê¤¤¡£±äŤ¹¤ë¤È°¤¯¤Ê¤Ã¤ÆPC¤È¤ÎÁêÀ¡©
¹Í¤¨¤Æ¤ß¤ë¤È¡¢USBÀܳ»þ¤Ï°ì»þŪ¤ËÁ´ON¤¹¤ë¤Î¤Ç¡¢RS232¤«¤é4mA¶á¤¯°ú¤¤¤Æ¤¤¤ë¤Î¤¬NG¡©
¤È¤¤¤¦»ö¤Ç¡¢¥Õ¥©¥È¥«¥×¥é¤ÎLEDÅÅή¤òÍÞ¤¨¤Ä¤Ä¹â®²½¤¹¤ëÊýË¡¤ò¹Í¤¨¤Æ¤ß¤¿¡£
¡Ö¥«¥ì¥ó¥È¥ß¥é¡¼²óÏ©¤Ç¹â®²½¡×¤ÎÎ㤬ͤ俤¬¥È¥é¥ó¥·¡¼¥Ð¤«¤é5V¤Ï½Ð¤Æ¤¤¤Ê¤¤¤Î¤Ç»È¤¨¤Ê¤¤¡£
¥Õ¥©¥È¥«¥×¥é½ÐÎϤÎÅ۵º¹¤¬Â礤¤¤ÈÃÙ¤¯¤Ê¤ë¤Ê¤é¤È¡¢¥ª¡¼¥Ç¥£¥ª¤Î¥ß¥å¡¼¥È¤Ë»È¤ï¤ì¤ë²óÏ©¤«¤é
½ÐÎϤÎE,CµÕÀܳ¤·¥È¥é¥ó¥¸¥¹¥¿¤ò¥É¥é¥¤¥Ö¤¹¤ë°Æ¤ò¹Í¤¨¤¿¡£
¥Ö¥ì¥Ã¥É¥Ü¡¼¥É¤Ç¬¤Ã¤Æ¤ß¤ë¤È¡¢¤¹¤Ç¤Ë60Hz¤ÇΩ¤Á¾å¤¬¤ê¤ËÃ٤줬½Ð¤Æ¤¤¤¿¡£(¤â¤¦¾¯¤·Îɤ¤¤È¤«¤È¡¦¡¦)
¤³¤ì¤Ë¥È¥é¥ó¥¸¥¹¥¿¤òÄɲä·½ÐÎϤòµÕÀܳ¤·¤¿¤é¡¢²þÁ±¤·¤Þ¤·¤¿¡ª ¤³¤ì¤Ê¤é1mA¤Ç¤âOK¡£
¬ÄêÇÈ·Á ¢ª PhC1205.png
ºÇ½é¡¢2SC1815¤Ç¸«¤Æ¤¤¤¿¤¬¡¢ÊѤ¨¤Æ¤ß¤¿¤é¹¹¤Ë²þÁ±¤µ¤ì¤ëÉʼ郎¤¢¤Ã¤¿¡£
¡ý 2SC828A,945,1645¡¡¡û 2SC1815,2458
¤Þ¤¿¡¢¤³¤Î²óÏ©¤Ï0V¤Þ¤Ç²¼¤¬¤é¤Ê¤¤»ö¤¬¼åÅÀ¤È²ò¤Ã¤¿¡£
¥È¥é¥ó¥·¡¼¥Ð¤Î¼õ¤±Â¦¤ÏC-MOS¥ì¥Ù¥ë¤À¤í¤¦¤«¤éÂç¾æÉפȡ¢PC-IF¤ò²þ¤¤·¤Æ¤ß¤¿¡£
À®¸ù¤Ç¤·¤¿¡ª¿´¤Ê¤·¤«RTTY-FSK¤Î²»¤â¾¯¤·åºÎï¤Ë¤Ê¤Ã¤¿ÍͤËʹ¤³¤¨¤¿¡£
²óÏ©¿Þ ¢ª TRV-PC-IF1b.gif
PS.USB¥·¥ê¥¢¥ëÊÑ´¹´ï¤ÎÉÔÄ´¤Ï¾¤ÎPC¤Ç¤âºÆ¸½¤·¤¿¡¢ÊÑ´¹´ï¤ÎÌäÂ꤫¡©
PC-IF¤Î¥Î¥¤¥ºÂкö¡¡2011/10/23
CW¤äRTTY¤Ç¥½¥Õ¥È¤òµ¯Æ°¤¹¤ë¤È¡¢¼õ¿®¤Ë¥Î¥¤¥º¤¬Æþ¤êʹ¤¤Ë¤¯¤¯¤Ê¤Ã¤Æ¤¤¤¿¡£¤·¤«¤â21MHz¤Ï·ë¹½¤Ò¤É¤¤¡£
¤¿¤À¡¢WSJT¤ÏÁ÷¿®»þ¤·¤«COM¥Ý¡¼¥È¤ò»È¤ï¤Ê¤¤¤è¤¦¤Ç±Æ¶Á¤Ï̵¤«¤Ã¤¿¡£
PC-IF¤Ï¥È¥é¥ó¥¹¤ä¥Õ¥©¥È¥«¥×¥é¤ÇʬΥ¤µ¤ì¤Æ¤¤¤ë¤Î¤Ë¡£(¢2007/5/3,2010/3/7)
¤¢¤ì¤³¤ì»î¤·¤Æ¡¢¥ª¡¼¥Ç¥£¥ªOUT¤ÎÀþ¤ò³°¤¹¤È¾¯¤·¥Î¥¤¥º¤¬²¼¤¬¤ë»ö¤Ëµ¤¤¬¤Ä¤¤¤¿¡£
¤µ¤é¤Ë¥·¥ê¥¢¥ëÊÑ´¹¤«¤é¤ÎÀþ¤È¥ª¡¼¥Ç¥£¥ª¤ÎÀþ¤ò±ó¤¶¤±¤ë¤È¡¢¤â¤¦¾¯¤·²¼¤¬¤Ã¤¿¡£
´ðÈĤνиý¤ÇÀþºà¤Ï¤Þ¤È¤á¤ÆÇû¤Ã¤Æ¤¢¤Ã¤¿¤Î¤Ç¡¢¤³¤ì¤òʬ¤±¤Æ¤ß¤¿¤é·àŪ¤Ë²þÁ±¡ª
¥·¥ê¥¢¥ëÀþ¤¬È¯À¸¸»¤À¤Ã¤¿¡£¤È¤ê¤¢¤¨¤º¡¢¥Î¥¤¥º¤Ï¶Ï¤«¤ËÁý¤¨¤ë°Ì¤Ë¤Ê¤Ã¤¿¡£
PC¥¤¥ó¥¿¡¼¥Õ¥§¥¤¥¹¶¡¡2010/4/17
HF¤Î°Üư±¿ÍѤˤ½¤Ê¤¨¤Æ¡¢RTTY¤äCW¤â¤È£²¤Ä¤á¤ÎPC¥¤¥ó¥¿¡¼¥Õ¥§¥¤¥¹¤òºî¤Ã¤¿¡£
¥Ï¥à¥Õ¥§¥¢¤ÇÇã¤Ã¤¿PSK31¥È¥é¥ó¥¹¥¿¥¤¥×¤ÎIF¥Ü¡¼¥É¤ò»È¤Ã¤Æ¤ß¤¿¤é¡¢ÃæÄã²»¤¬Íî¤Á¤Æ¤¤¤¿¡ª
¥È¥é¥ó¥¹¤Î´¬ÀþÄñ¹³¤ò¬¤Ã¤Æ¥Ó¥Ã¥¯¥ê¡¢1.5¦¸¤·¤«¤Ê¤¤¡£¥¹¥Ô¡¼¥«¡¼Ã¼»ÒÍѤÀ¤Ã¤¿¡£
Dataü»Ò¤È¤«¤ÎLine½ÐÎϤϤ»¤¤¤¼¤¤¿ôÉ´¦¸¤À¤«¤é²õ¤·¤«¤Í¤Ê¤¤¡¢»È¤¨¤Ê¤¤¡£
¤½¤ì¤Ê¤é¾®¤µ¤¯¤·¤Æ¤·¤Þ¤¨¡¢¤È¥Õ¥§¥é¥¤¥È¥Ó¡¼¥º¤Ç²ó¤ê¹þ¤ß¤òÍÞ¤¨¤¿¥Ü¥ê¥å¡¼¥àľ·ë·¿¤Ë¤·¤¿¡£
¤Þ¤¿¡¢USB¡Ý¥·¥ê¥¢¥ë¤ÏFT232RL(5V)¤ò»È¤¤Äñ¹³¤Î¤ß¤Ç¹Ô¤¤¡¢¥·¥ó¥×¥ë¤Ê²óÏ©¤È¤Ê¤Ã¤¿¡£

PC-IF¶²óÏ©¿Þ¢ªTRV-PC-IF2.gif
5/30.14MHz¤ËUSBÄÌ¿®»þ¤Î¥Î¥¤¥º¤¬Æþ¤ë»ö¤¬È½¤Ã¤¿¡£
¡¡USB¥±¡¼¥Ö¥ë¤ò50cm¤ËÊѤ¨¡¢¥Ñ¥Ã¥Á¥ó¥³¥¢¤òÉÕ¤±¤¿¤é¡¢¤À¤¤¤ÖÍÞ¤¨¤é¤ì¤¿¡£
12/13.TRX2A¤Ç¤ÏÌäÂê¤Ê¤«¤Ã¤¿¤¬¡¢TS-680¤Ë·Ò¤¤¤À¤éÁ÷¼õÀÚ¤êÂØ¤¨¤Ë¥Ð¥¿¤Ä¤¤¬¤Ç¤¿¡£
¡¡TS-680¦¤¬5V¤Ç¤Ï̵¤¤¤è¤¦¤Ç¡¢Äñ¹³¤À¤±¤ÎÀܳ¤Ï¤¢¤Þ¤êÎɤ¯¤Ê¤¤¤è¤¦¤À¡£
¡¡¤È¤ê¤¢¤¨¤º¡¢330¦¸¢ª1K¦¸¤Ç¤Ê¤ó¤È¤«°ÂÄꤷ¤¿¡£
RTTY-FSK¥¤¥ó¥¿¡¼¥Õ¥§¥¤¥¹¡¡2010/3/7
RTTY¤ÏAFSK¤Ç¤ä¤Ã¤Æ¤¤¤¿¤¬¡¢¥Á¥å¡¼¥Ë¥ó¥°¤Ë¤â´·¤ì¤¿¤Î¤ÇFSK¤ò»î¤·¤Æ¤ß¤¿¡£
PTT¤äCW¤ÈƱ¤¸¥Õ¥©¥È¥«¥Ã¥×¥é¤òTxD¤ËÄɲ䷤Ƥߤ¿¤é¡¢¥â¥Ë¥¿¡¼²»¤¬ÊѤÀ¡£
¤â¤·¤ä¤È¥É¥é¥¤¥ÖÄñ¹³¤ò3.9K¢ª1.5K¤Ë¤·¤Æ¤ß¤¿¤é¡¢¤À¤¤¤Ö»÷¤¿²»¤Ë¤Ê¤Ã¤¿¡£
TLP624¤ÏÄã¶îưÍѤÀ¤¬¡¢PTT¤äCW¤ËÈæ¤ÙRTTY¤Ï®¤¤¤Î¤Ç1mA̤Ëþ¤Ç¤ÏÉÔ¤À¤Ã¤¿¤è¤¦¤À¡£
PC-IF²óÏ©¿Þ TRV-PC-IF1a.gif¡¡(ǰ¤Î¤¿¤áPTT,CW¤â3.9K¢ª2.4K¤È¤·¤¿)
¤½¤ì¤Ç¤â¡¢¥â¥Ë¥¿¡¼²»¤òÊ̤ÎMMRTTY¤Çʹ¤¯¤È¥Ç¥³¡¼¥Éʸ»ú¤¬°ã¤¦¡£
USB¥·¥ê¥¢¥ëÊÑ´¹¥±¡¼¥Ö¥ë¤Ç¤Ï¡¢EXTFSK¤òÄɲ䷤ʤ¤¤È̵Íý¤ß¤¿¤¤¡£¤³¤ì¤Ç¤¦¤Þ¤¯¹Ô¤Ã¤¿¡£
AFSK¤è¤êFSK¤¬Îɤ¤¤È¸À¤ï¤ì¤Æ¤¤¤ë¤¬¡¢¥¤¥ó¥¿¡¼¥Õ¥§¥¤¥¹¤Ë¤âÃí°Õ¤·¤Ê¤¤¤È¸µ¤â»Ò¤â¤Ê¤¯¤Ê¤ë¡£
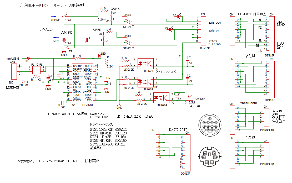
¥Ç¥¸¥¿¥ë¥â¡¼¥ÉÍÑPC¥¤¥ó¥¿¡¼¥Õ¥§¥¤¥¹¤òºî¤Ã¤¿¡¡2007/5/3
µÙÆü¤ÎÀ®²Ì¤Ç¤¹¡£
°ÊÁ°¡¢Ä¾ÀÜÀܳ¤ÎFT-817ÍѤϺî¤Ã¤¿¤Î¤À¤¬¡¢TS-680¤È·Ò¤®¤¿¤«¤Ã¤¿¤Î¤ÈÀä±ï²þÎɤò´Þ¤á¤ÆPC-IF¤òºî¤êľ¤·¤¿¡£
²óÏ©¿Þ¢ªTRV-PC-IF1a.gif¡¡
Audio¤ÏËÜÍ襷¡¼¥ë¥ÉÀþ¤À¤¬¡¢TS-680¤ÈFT-817¤òξÂбþ¤Ç¥³¥Í¥¯¥¿ÀÚ¤êÂØ¤¨¤·¤¿¤«¤Ã¤¿¤Î¤Ç¡¢¥Õ¥é¥Ã¥È¥±¡¼¥Ö¥ë¤ò»È¤Ã¤¿¡£
¼èÀâ¤Ç¤ÏTS-680¤ÎÊý¤¬AudioIn¤¬¾®¤µ¤¤¤È»×¤Ã¤¿¤Î¤À¤¬¡¢¼ÂºÝ¤Îº¹¤Ï¾¯¤Ê¤¤¤è¤¦¤À¤Ã¤¿¡£
AudioOut¤ÏTS-680¤ÎÊý¤¬¤«¤Ê¤êÂ礤¯¡¢MICÆþÎϤʤΤÇ10K:600¤Ç¤µ¤é¤ËÃæÅÀ¤«¤é¼è¤Ã¤Æ¥ì¥Ù¥ë¤ò²¼¤²¤Æ¤¤¤Þ¤¹¡£
¥Õ¥é¥Ã¥È¥±¡¼¥Ö¥ë¤À¤¬¡¢¥·¡¼¥ë¥ÉÀþ¤ÎľÀÜÀܳ¤Î¤ÈÈæ¤Ù¤Æ¤âº¹¤Ï¤è¤¯È½¤é¤Ê¤¤¡£(°¤¯¤Ï¤Ê¤Ã¤Æ¤¤¤Ê¤¤)
WSJT¤ÇUSB-Audio¤ÎLine-in¤ÈÈæ¤Ù¤ë¤È¤µ¤¹¤¬¤Ë¾¯¤·SN¤¬°¤¤¡£MICÆþÎϤ賦¤À¤í¤¦¡£
¤³¤ì¤Ç¡¢PSK31¤Ë¤â½Ð¤ì¤ë¤È»×¤¦¤¬¡¢¤Þ¤À³Îǧ¤Ï¤Ç¤¤Æ¤¤¤Ê¤¤¡£
¤³¤Î¥Ú¡¼¥¸¤ÎÌܼ¡
- ¼«ºî¡¢¥Ñ¥½¥³¥ó¥¤¥ó¥¿¡¼¥Õ¥§¥¤¥¹¡¡¡¡Ìܼ¡
- FT817 ¥³¥ê¥ó¥º¥á¥«¥Ë¥«¥ë¥Õ¥£¥ë¥¿¡¼¡¡2024/2/7-9
- ¥Ñ¥½¥³¥ó¤ÎAudio¼þÇÈ¿ôÆÃÀ¡¡2024/2/4-10
- ¥Ç¥¸¥¿¥ë½èÍý¤ÎÃÙ±ä»þ´Ö¡¡2023/12/9-11
- FT817 Cat Bluetooth¥¢¥À¥×¥¿¡¼¡¡2023/12/10
- °Üư±¿ÍѤÎGoKit²½¡¡2023/11/25-
- CHUWI GemiBook Pro ¤Ç²ö¤ê¹þ¤ß¡¡2023/10/27-31
- KX3 - Surface3ÍÑ¥¤¥ó¥¿¡¼¥Õ¥§¥¤¥¹¡¡2023/2/3
- IC-7300¤Î¥Ç¥¸¥¿¥ë¥â¡¼¥ÉÀܳ¡¡2017/12/15-2017/1/17
- KX3ÍÑ¥Ò¡¼¥È¥·¥ó¥¯¡õ²¹ÅÙÊäÀµ¡¡2017/8/24-10/16
- KX3¤ÎAudio¥¤¥ó¥¿¡¼¥Õ¥§¥¤¥¹¡¡2013/8/8¡¢2016/1/30
- KX3¤ÎCW²»¡¡2014/11/2-5
- KX3¤Î¼þÇÈ¿ôÊÑÆ°¡¡2014/2/28.3/17¡¢4/10¡¢11/26
- FT-450¤ÇSDR¼Â¸³¡¡2013/7/24¡¢/30
- SDR¥Ð¥ó¥É¥¹¥³¡¼¥×¡¡2013/7/14
- ²ö¤ê¹þ¤ßÂкö¡¡2013/3/30
- TRV-PC-¥¤¥ó¥¿¡¼¥Õ¥§¥¤¥¹Ver£³¡¡2013/3/23
- KX3¤ÎACC2ü»Ò¡¡2012/9/1
- AVR¤Ç¥·¥ê¥¢¥ëÊÑ´¹¡¡2012/9/4
- ¥Õ¥©¥È¥«¥×¥é¤Î¹â®²½¡¡2011/12/7
- PC-IF¤Î¥Î¥¤¥ºÂкö¡¡2011/10/23
- PC¥¤¥ó¥¿¡¼¥Õ¥§¥¤¥¹¶¡¡2010/4/17
- RTTY-FSK¥¤¥ó¥¿¡¼¥Õ¥§¥¤¥¹¡¡2010/3/7
- ¥Ç¥¸¥¿¥ë¥â¡¼¥ÉÍÑPC¥¤¥ó¥¿¡¼¥Õ¥§¥¤¥¹¤òºî¤Ã¤¿¡¡2007/5/3
- ¤³¤Î¥Ú¡¼¥¸¤ÎÌܼ¡

ºÇ½ª¹¹¿·»þ´Ö¡§2025/07/15 21:48:00