自作の無線機 目次
コメント
DDSのスプリアス測定 2025/3/12
以前作った、AD9851とAD9913のSGをTinySAで測ってみた。
どちらもプッシュプルのトランス出力である。
AD9851は中華基板ユニットに比べれば良いが、周波数上がると悪化。
AD9851-180M-15dB_2025-03-07.gif
仕様書でも-50dB位なので仕方ない。
CLK=180MHz,出力が大きいのでATT-15dBを入れて測定している。
AD9913はCLK=300MHz、スプリアス少ない、優秀!
AD9913_300M_2025-03-07.gif
ATTなし。どちらも10bitDACなのにだいぶ違う。
AD9851を銅シートで覆ってみたり、出力を下げてみたが変わらなかった。
低ひずみミキサー AD831基板 2025/3/5-
AmazonやAliexpressにAD831基板が出ていたので買ってみた。
Spec IP3 +24dBm,1dB comp +10dBm,電源9〜11V,消費電流100mA
とりあえずSGとTinySAで確認、キャリア漏れは30MHzで-25dB位だった。
仕様書ではもう少し良いはずだったが。
HF-50MHz Push Pull AMP の実験 2022/12/4-
シングル構成アンプは高調波が強くなりがちな事が気になった。
そこでドライバー段もPush Pullとした10Wアンプを作ってみました。

FETは定番のRD01MUFx2-RD15HVFx2を使用。昔、作った時から色々判った事を盛り込んだ。
HF-PP-AMP回路図
10W出力時のGainと効率→RD01-RD15_04.png、スプリアス→RD01-RD15_高調波.png
効率は出力が増えるほどよくなるが、10Wを超えると直線性が悪化している。
高調波は偶数倍が抑制され、奇数倍も少し良い。シングルアンプとは大違い。
終段をRD16HHF1x2としVCC=24Vにすると30W出る。(HF)
電圧を上げると直線性も良くなった。RD01-RD16_24V.png
μSDX(QCX-SSB)トランシーバー 2021/11/5-2022/3/19
AliexpressにuSDXという小さなHFトランシーバーが2万円 以下で出ていた。
8Band/AllmodeのSDRでAruduinoベースだという。3種類あり安いのは1.3万円!
元がDL2MAN uSDX Sandwichと言う事で、回路図を見るがATmega328しかない?DSPは?
リンクを辿るとQCX-SSBに着いた。下の方にブロックダイヤが有る。
なんと!ATmega328のみでSDR-TRVをやっていた。Allmode受信も凄いが、
送信がSi5351とのフルデジタルだった!驚愕!ソフトを作った PE1NNZ 凄すぎ!
DL2MAN/PE1NNZは中華クローンを歓迎していない、代替え部品で性能も出ていないらしい。
SMD実装済み基板はhamshop.czは品切れ中、inkits.inには有ったがインド国内向け。
海外向けの https://amateurradiokits.in/ には無い。メールしたら送料≒25$も掛かるが可能との事。
Paypalで≒50$を送金し注文しました。
両方の店の写真をよく見たらhamshop.czはSMDはほぼ実装されてるが、inkits.inはICなど未実装が多い。
着いて見ないと何が足りないか判らず、無いから仕方なかったが部品集めは大変かも。
パーツを調べるとリレーやジャックは寸法が異なるしIC,FETにも入手難が多い。
uSDX-V1.02 WB2CBAの方が作り易そうで、V1.02基板を制作した。
部品付けは二晩ほどでできた。uSDX写真
ロータリーエンコーダが中華製では±逆になり、SWAP_ROTARYを有効にして書き込み。
なお、aitendo EC11-L15では2クリックで±1になりNG。
ちゃんと受信できました!ややノイズが多い印象ですが、28MHzまで聞こえた。
チューニング時にノイズが入ります。FilterはFullの方が良く聞こえる。
逆サイドも聞こえたので、設定の8.4 RX-IQphaseを調整、18MHz 90→72,BANDで変わる?
周波数合わせで、8.3 Ref Freqも変更。RX-IQphaseを変えると50MHzも受信できた。
BAND-unit 18MHzを製作、受信すると下は良いが上限で低下を感じた。設計周波数がギリギリ?
C6を付けると受信がガタ落ち。L4の共振ピークでも損失があるようだ。
送信を試すと0.1Wしか出ない。TP5,6の波形は良さそうだが??
L4、C5の値を調整したら、0.2Wでたりでなかったり・・・
また74AC00を74ACT00にしたら安定的に0.2Wになった。
回路図を比べていてDL2MAN版にはQ5が無いことに気が付いた。v102回路図
Q5,R28を外しショートしたらパワーが出ました! 7MHz≒5W、18MHz≒3.5W
(よく見たらWB2CBAページの下の方にも書いてあった)
BandUnitだがWB2CBA版は並列共振を使っていて性能出すのが大変。
DL2MANやWA0ITP計算シートやJARL QRPクラブ版の方が作りやすそう。
7MHzは上のJR3TGS版で作り、効率≒70%だった。
SSB送信を聞いてみると歪っぽい感じ。調整の余地あるのか?簡単回路の限界?
Si5351のXtalを25M→27MHzに変えた、IQphaseが判り難くなりサイドの漏れが目立つ。
SSB送信の音質が少し改善したかも。録音して聞くとガサガサ音が目立つ。
SSB送信に関連する設定
・1.3 Filter BW, 受信だけでなく送信も効く 3000以下にしないと広がりすぎる。
・3.2 Noise Gate, VOXレベルだけじゃなく送信は効いてる。
・3.3 TX Drive, 上げるとコンプレッサーかけたような音?
・8.3 PA Bias max, maxPower Q5ショート時は180位でもよさそう?
21,28MHzを試すと3Wでたが、28MHzで送信ON時にノイズ音が入る症状が出た。またFMは変調が浅い。
TXonノイズ音はE級ネットワークの値変更で改善したが少し残る。uSDX_Bandunit.txt
SSB音質改善でマイクに3.3倍アンプを入れてみたが、ノイズ音が増える副作用でNGだった。
OP-AMPから片方しか出ていない事に気が付き、FST3253が壊れた?と思い。
中国から調達したFST3253を付けたら・・・動作せず・・ロットPB0AAは偽ICかも!
外したFST3253をテストしたら正常だった。
マルツ(Digi-key)に互換のSN74CBT3253CDRが有った。なおSN74CBT3253DRはOEの動作が違う。
JR1PWZさんのSDR実験でSi5351の90度生成はHF-Hibandで怪しい事が示された。
やはり、μSDXは簡易的という感じがしてしまう。
SSBの音質改善を行った人が居た。
実験してみようかな?
損失の多いセラミックコンデンサ 2022/1/15
uSDX用のLPFモジュールを作ったら、特性がなで肩になりNG。
買った270pFが損失の多いクラス2だったようだ。
DE5000で測るとNG品はD=0.012〜0.020、OK品は0.000。
nanoVNAでも20MHz位で-1dBと違いが出た。
買ったのは普通の円盤リード50Vを6種で、半分がクラス2らしい結果。
B特はクラス2の様に特性が書いてあれば判るが、ないと見た目に区別がつかない、困る。
セラミックコンデンサのAC耐圧 2021/7/15
ムラタのFAQや京セラの確認事項によるとセラコンのAC耐圧はVp-pと有り。書籍情報と違った。
| 電力(W) | 5 | 10 | 50 | 100 | 200 | 500 |
|---|---|---|---|---|---|---|
| 電圧(Vp-p) | 44.7 | 63.4 | 141.4 | 200 | 282.8 | 447.2 |
SWR悪化時を考えると50V品は5Wでも怪しい。100V品で10W、630V品なら200W位となる。
マイカコンデンサの耐圧 2021/5/1
マイカコンデンサは高性能で知られ、LPFに使うと挿入損失を低くできるそうだ。
双信電機の使用上の注意事項を調べたら、電圧軽減曲線に注意と書いてある。
周波数が上がると耐圧が下がり、HF帯では約2割になる。 MicaCapacitor_V.png
ディップマイカ50V品は約10V、500V品では約100V。Vrms=√(P*R)
| 電力(W) | 2 | 5 | 10 | 50 | 100 | 200 | 500 |
|---|---|---|---|---|---|---|---|
| 電圧(Vrms) | 10 | 15.8 | 22.4 | 50 | 70.7 | 100 | 158.1 |
SWR悪化時を考えると、50V品は1W、100V品で5W、500V品でも100Wまでか。
DDS AD9913の実験 2021/1/22
AD9913は低価格で高速(250MHz)なDDSで、Xtal+PLLによるMCKが使えます。
放熱パッド付きQFNでリードが無くハンダ付けのハードルが高い。
今回は両面基板1.2tに1.5Φスルーホールを開けて、手付した。
耐熱テープでICを位置合わせ止めし、裏面から放熱パッドへ半田を入れて半田付け。
テープを外し、付いてる事を確認、端子パターンへのブリッジをテスターで確認。
各Pinは先細コテと0.3mm半田で、なんとか半田付け出来ました。
AD9913は1.8Vなので、マイコンの3.3Vからは抵抗分圧でレベル合わせした。
Xtalの負荷容量は仕様書は39pFだったが、25MHzには大きすぎると15pFにした。正解。
ソフトの設定は、マスターリセットするとレジスタは初期値に設定される。
レジスタ変更時はIO_Updateをリセットし、レジスタ変更しIO_Update Hで反映する。
レジスタCFR2にXtal+PLLの設定をしリセット→リセット解除。
→レジスタFTWに周波数データをセットする。
→以後はFTWを変えて周波数変更します。
AD9913サンプルソフト AD9913_sample.zip (BascomAVR試用版でもコード追加し使えると思う)
AD9913-SG回路図、AD9913-SG表面、AD9913周辺
仕様書の回路では出力は-20dBmと低い。Ioutに51Ωが付いてると負荷50Ωとパラになり重いのでは?
AD9850/51のトランス出力は負荷のみだ、Ioutの51Ωを外しトランスの中点に51Ω+パスコンとした。
これでIoutから見てDCは51Ω抵抗でACは負荷50Ωとなる。
出力は約-11dBmに増えた。スプリアスもほぼ変化なし。
MCKクロックアップを試す、PLLを10倍の250MHzから、12倍の300MHzに変えるだけ。
特に問題は見られず動作していた、出力100MHzまで使えそうです。
Si5351Aに比べ、出力LPFが簡易化できる。制御が簡単で出力が途切れない。がメリットかと。
RFアナログスイッチIC 2020/7/17-10/2
フィルター切り替えにアナログスイッチICを使おうとTS5A63157DBVRを入手した。
ちなみにTS5A3157/3159/3160も似ているが、高周波特性に違いがある。
このICは入力のバイアスが必要か?仕様書を見ても判らない。
使用例は少ないがバイアスは掛けてなかった。
NanoVNA/miniVNAで測定したら、バイアス無し、有りでほぼ変わらず。
とりあえずバイアス無しで行けそうです。

通過ロスは仕様どうりの2個で1dB、4個で2dBでした。回路図TRX-LPF_Block.png、基板裏
スチロールコンデンサは高周波は良くないと言われるが、仕様特性を見たら小容量なら大丈夫そうでした。
フィルターブロックの製作 2020/5/12-7/28
トランシーバーにするために、フィルターを作ってる。
PSN-TX01基板の出力、リニアアンプ出力、局発のRX側と3ブロックに各3つ。
更に受信HPFで合計10ケ、マルチバンド機は沢山必要。
AA Filter Designでの設計は終わり、部品あつめと個別確認をやっている。
LPFの性能はコイルの影響が大きい、空芯コイルは漏れ磁束の心配が有る。
AL0307は手軽だが損失が大きく性能は良くない。3225チップコイルの方がまだまし。
また、ラジアル型のMAG2Pはμが大きく低い周波数にしか使えなさそう。
MD0709-7.5Tが良かった!0.3〜0.5uHとHFに最適でQも高そう。
なお、MD0505U-5.5はコアが真鍮で、0.11uH位しか無かった。
50MHz用は昔の10Kコイルのコアに直巻したら良い感じに出来た。
ユニバーサル基板で作ろうとしたが、難しかったので基板を作る事にした。
Fusionが追加したJapan Direct Lineを利用、≒$5安い。追跡Noは佐川急便で国内のみ。
発送から7日で着いた。
リレー切り替えの方は秋月のシールドメッシュ基板で作ってるが、穴が0.6φで刺し難い。
メッシュがブリッジしやすく注意を要する。
リレーに銅箔を付けたり、RF信号線にGND線を添わせたりして、使えるレベルになった。
14〜50MHz SSB受信機のAGC変更 2020/2/20-4/20
強信号時のAGCの掛かり方やブッブッ音が出る事がある事が気になり考えた。
AGCはIFとDETに掛ける回路だったが、IFだけで良いのでは?
AGCバッファは1倍だから省略できる?
トランジスタ2段はAGC-Gainが高すぎかも。
と考え、OP-AMPはレベルシフト回路にして改造してみました。

回路図→HF-RX_03.PNG、HF-RX基板裏
電源投入時の立ち上がりの遅さは改善された。受信した感じは良好。
ブッブッ音はAF-VOLを上げた時に出る事に気が付いた、AGC起因では無かった。
さらに簡素な回路になりました。
その後、AGC検波電圧はOP-AMPでバッファ後のをレベルシフトへ加える様にした。
PSN-SSB MAX2452 2019/12/31-2020/3/30
MAX2452を作ったが動かない、7pin Enableに0.16mAも流れすぎて変。
中国から買ったので不良品か?(ロット0431)
ロット0117に付け替えたら動いた!とりあえずSSBが出て来ました。
不良は裏の刻印が簿妙に違う。このロット他のは大丈夫?
Msi.SDRでざっくり測定、
| 周波数 | 出力 | キャリア抑圧 | サイドバンド抑圧 | 2-RFout | 2-Carrier | 2-Sideband |
|---|---|---|---|---|---|---|
| 7MHz | -7dBm | -47→-51dBc | -42→-49dBc | -7dBm | -40→-43dBc | -43→-51dBc |
| 14MHz | -6.5 | -47→-50 | -35→-47 | -6.5 | -38→-42 | -35→-46.5 |
| 28MHz | -10.5 | -46→-49.5 | -26.5→-43 | -10 | -38→-41 | -28→-42 |
| 50MHz | -13 | -46→-48.5 | -19.5→-42 | -13.5 | -39 | -23→-40 |
出力にF特低下がある、キャリア抑圧は良いが、サイドバンド抑圧が悪い。
dsPICの空き端子をGNDにしてみたり、別のに変えたが同じだった。
他には
・dsPICの電流が多く、100mAレギュレータでは不足気味。
・MAX9814マイクモジュールは高感度すぎ、Gainを落とす。
・AD8129アンプは概ねうまく行ってるが50MHzはやや不足。
IC7300のスコープでも確認した、ほぼ同じ。Msi.SDRは正しかった。
二台目を作ってみた、ロット0431だが無事に動作した。
1台目よりキャリアは仕様並、サイドバンドは少し良いがまだ不足。表に追加。
OP-AMPを追加しIQ振幅調整してみたが、ほぼ変化が無い、なぜ??
AF-IQの1μFを外し、測って揃えてみた。あまり効果なかった。
やはりRF-IQの位相を動かさないと。LoからD-FF2段で作っているのだろう。
そのLoOSCは元々、自励発振回路だ。発振の感じに近づけてみる事にする。
LoトランスにATTを入れ振幅を抑える、改善した!100:33で-30dBになった。
さらに小さくしても変わらなかった。
8-9ピンにコンデンサ追加、さらに改善!トリマーで試すと30〜50pFが良い。
ヌル点は分からない。33pFで-42dB やっと仕様の性能が出ました!
片方のみ周波数変動する弱いビート音が入る。何だろう?
dsPIC周りのパスコン容量不足でした。10uFにして解決。

PSN-TX_MAX2452回路図→PSN-TX_Max2452.PNG、PSN-TX裏写真
Gigastでスプリアスを確認、周波数が低いほど高調波は強くなっている。
MAX2452_50MHz2.gif、MAX2452_21MHz2.gif
ロットNo0431で3台目も作ってみた、2台目とほぼ同じだった。
dsPICのDACが0.3倍なのは仕様でした。Max2452-IQ入力もdsPIC-ADinも余裕あり。
簡単な方の、ADinをギリギリまで使う様にOPampで1.5倍を追加した。
オシロで見てクリップはなく。RFレベルは3dBほど上がった。
高速差動アンプ AD8129 2019/11/19
RF-PSNにMAX2452を使うと、RFoutがHi-Zで小さいので次段アンプを考えた。
最近の高速OP-AMPはTrやFETで作るよりGainは控えめだが、直線性や歪がずっと良い。
KX3にも沢山使われているし、使いたいと思っていた。
探した所、高速差動レシーバーアンプのAD8129が有った。入力1MΩで標準5倍時の帯域200MHz。
自作例はローバンドのループアンテナアンプ用しかなく、データも無い。
単電源での使用例も少なく、抵抗分割か基準ICが良いのか解らない。
AD8129回路図→AD8129-amp.PNG、実験写真、測定結果→AD8129_Gain.gif
入力はRFトランスだし、概ね、仕様書に近い結果と言えるだろう。
ダイレクトPSN方式の検討 2019/11/4
AF-PSNはds-PICとしても、RF回路をどうするか検討していた。
・Maxim MAX2452、NEC μPC8104/8101
製造中止のIC。μPC8104は以前は一部にあったが売り切れ。入手不可。
MAX2452はAliexpressで入手できる、しかも安価。
以前は販売店が極僅かだったが、なぜか最近は増えてきた。
利点はPSN変調、合成、IQキャリアの生成もIC内で行うので簡素に成る。
弱点はキャリアサプレッション、サイドバンドサプレッションがいまいち。
RF出力がHiインピーダンスで小さい。皆さんMMICのHiGainアンプなどで対処してる。
とりあえず、MAX2452は発注。
・Analog Devices LTC5598、LTC5599、HMC696
他のIQ変調器はと探したが、UHF以上のICが多い。やっと見つけた。
製造中のICなので入手はなんとか成ると思う。
LTC5598は5MHz〜、LTC5599は30MHz〜、HMC696は20MHz〜
利点はキャリアサプレッション、サイドバンドサプレッションがMAX2452より良い。
パワーアンプに直結できるほど出力レベルが大きい。
うまくいくと144MHz以上も作れる可能性あり。
弱点はIQキャリア信号が必要。
下面GND付きリードなし小型パッケージで、側面端子も極小、手ハンダ付けは超難しい。
・高速アナログスイッチで回路構成
KX3やTRX-2Aは変調にFST3253、キャリアIQ信号はD-FF2段で作っている。
さらに高速なアナログスイッチも入手でき、性能は回路しだい?
出力レベルはまあまあ大きく出来そう。
弱点は回路が実験してみないと解らない事も多い。50MHzで性能出せる?
IQ合成方法はRFトランスorIC ?
キャリアのIQ信号は、Si5351orD-FF2段orDDS ?
MAX2452方式と高速アナログスイッチ方式で回路図を書いている。
規模はそれほど大差ではない感じ?
ミニパワーアンプの製作 2019/10/28-30
自作機TR-M4で50MHzのパワーが少ない件を改善すべく、FETパワーアンプを作った。
JA2NKDさん他、先例を参考にしたRD00HVS1-RD06HVF1の構成です。
銅箔ベタ基板を削ってパターンを作ろうとしたら、あまりに面倒でギブアップ。
いつものFusionでOCS配送したら、発注からわずか6日で着きました。
最初、アイドリングを流すとRD06HVF1が発振しました!
色々調べたらRFCでした。耐電力からFT37-61を使ったが、インダクタンス不足だったかも。

パワーアンプ回路図→TX-AMP1.PNG
| 3W出力時 | 入力レベル | Gain(ATTは1dBステップ) |
|---|---|---|
| 50MHz | -9.6dBm | 44.4dB |
| 28MHz | -13.2dBm | 48dB |
| 21MHz | -14.4dBm | 49.2dB |
| 14MHz | -17.4dBm | 52.2dB |
トランジスタに比べると、コイルも少なく簡素な回路なのに、すごいGain!
2SC2053+2SC2539 AMPと比較→TX-AMP_Gain.gif
その後、NFBを1.2Kに変更しGain差を少し是正した。
2022/11.スプリアス特性を測った→RD00-RD06_高調波.png
ダイレクトPSN送信機と新スプリアス規定 2019/10/25
dsPICのAF-PSNでPSN送信機の自作が身近になった。そこで、新スプリアス規定を考察。
帯域外領域(SSB ±7.5KHz以内)
・HF、-40dBc
・50MHz以上、1W以下は-40dBc、1W超え -60dBc(不連続、厳しい)
RF変調にMAX2452を使うとキャリアサップレッション -36dB、サンドバンドサップレッション -42dBだ。
だが、帯域外領域の測定は無変調と定められてる。しかもSSBでは実施しないそうだ。
低減搬送波SSB(R3E)、全搬送波SSB(H3E)という電波形式も有り帯域はJ3Eと同じ3KHz。
キャリアは帯域内だろう。なお、R3Eはキャリアが-20dB位で復調にAFCが使えるのが利点らしい。
スプリアス領域(SSB ±7.5KHzを超える範囲)は変調して測る。
・HF、-50dBc、5W以下は50μW以下なので1W=-43dBc、2W=-46dBc
・50MHz以上、1W以下は50μW以下なので1W=-43dBc、1W超え〜50W -60dBc(不連続、厳しい)
変調や増幅段の2次、3次高調波歪が大事で、素子や回路の吟味が必要そう。
測定では引っ掛らないが、規定適合を考えると50MHz以上は1W以下とした方が良さそう。
自作無線機にOLEDとDCDCコン 2019/4/24-
自作機TR-M4の表示をLCD(AQM1602Y-NLW-FBW)にしたら視野角が狭く上から見にくい。
そこで1.3"OLED(SSD1306)に変更しました。
思わぬ不具合が出て苦心した、詳細はマイコンのページ。
DDSや受信への悪影響を心配しリップルフィルタを追加している。
自作機TR-M4写真、回路図→DDS-Micon_2.PNG
やっぱりOLEDは視認性が良い。カッコイイ。
S信号をADで取込めばスキャングラフも出せる、思案中。
また、DDSの消費電流を削減すべく、5V-Regを7805からDCDCコンバータへ変更した。
受信時0.28A→0.16Aとなり、受信時ノイズも特に問題なさそう。
VFOのエンコーダー制御 2019/4/3-
TJ-LabやCytecでVFOのStep切り替えを自動にする試みがなされている。
自作機のDDS-VFOは旧来の1StepずつUp,Down方法だったので調べた。
まずは、IC-7300 ほとんどStep切り替えは使わないで済んでいる。
TS 10Hz,6KHz/回転=600posi→150パルス、オートTS5倍(50Hz、30KHz/回転)
早回し時、0.3〜0.4秒/回転 くらい。
自作機のエンコーダは100パルス→400posi/回転なので0.4秒で回すと1ms/posiになる。
これで1posiごとにLCD-DDS設定やるのは無駄で読み落としが多くなる。
測った所、LCD-DDS設定は6ms位で、20ms間のposiを数える事にした。
長くしすぎると少し早く回した時に聞き逃しが出てくる。
20msで1or2posiならx1、3or4posiは2倍、5posi以上は4倍とした。
TSは20→40→120→160→400Hzと変わる、これで良さそう。
20msはカウントだけなので最大20ms遅れる事になるが遅延は感じなかった。
フローチャート→VFOcont1904.gif
dsPIC AF-PSNの確認 2019/3/13-
dsPICへAF-PSNを書き込むことができたのでブレッドボードで確認。
ちゃんと90度位相で出ていることをオシロで確認。すばらしい!
デジタルフィルターで300Hz以下、3KHz以上もスパッと切れていた。
ただ、7.8〜13.5KHzの信号は帯域内に変換されて出てきた。
サンプリング10.5KHzの差分が出るのだろう、Mic入力にLPFを入れるか、
サンプリングを上げるかした方が良さそう。
14〜50MHz SSB受信機の基板製作 2019/2/9-
HF受信機を基板化しました。取り付け穴周りがレジストで覆われたミスがあった。
大きさを10cm以下にしたかったのでラダーXtalは6段、7Kコイルにした。
一方、部品集めと作り易さからチップはパスコン、結合コンのみにしました。
DETのNE612は出力の負荷により検波電圧が変わってくる。
Gainも多めなので、AGC-AMPの増幅率を下げ、負荷抵抗を追加した。
という事はMixも50Ω負荷ではないからGainも上がってるかも。
ラダーXtalフィルタのインピーダンスは約500Ω、MC1350の入力は約2KΩ。
マッチングで終端抵抗を追加した。聞いた感じSNの悪化は無さそう。
他の人の自作でも終端抵抗を使っている例は少なめ。どうなんだろう?
Xtalフィルタがやや広い感じで、82→100pFに変更。キャリアも下げた。
SGを受信し特性を測定、低域がダラダラ下がってる。以前の8素子X-FILも撫肩だった。
SSBの聴き比べでは、IC7300とで僅かに判る位だった。支障なさそう。
その後、終端抵抗を少し大きくすると撫肩は軽減される事が判った。
回路図→HF-RX_01_.PNG、AF特性→HF-RX01_AF4c_.png
電源ONから音が出るまで3.5sほど掛かる、AGCが効く為だ。トランシーバー対応は検討中。
AGC時定数を10→4.7μFに短くしてみた、特に問題はなさそう。
なお、OP-AMPのAGC-AMPをパスして直結すると、電源ONからの立ち上がりがさらに遅くなった。
OP-AMPのLM358Pが入手出来たので確認、OKでした。TLC27L2もOK。
電源は現状で9V位まで使えて、定数見直しすれば6Vまで下げられると思います。
HFで弱いSSBのSNが悪い時がある、局発スプリアスや上側イメージで他周波数も拾う為だろう。
RF入力や局発にBPFを入れた方が良さそう。
・AGCは改善の余地あり、調整はエミッタ抵抗の定数変更が効くようです。
14〜50MHz SSB受信機の試作 2019/1/13-
今度は、RF-Mix,NE612→IF,MC1350→DET,NE612→AF,OPAMP+LM386,LOはAD9851を作った。
回路はエレクラフトのK2やKX1を参考にしている。
資料ではIFがMC1350*1ではGain不足が定石だったので、下の99STD版より少し良い位かと思った。
ところが実際はGainは十分すぎる位で市販機と変わらない聞こえ方になった。
内部雑音も小さく、SNも良好。こんなに差が出るとは意外!
なお、初めはMC1350の入力にもIFTを使ったが、省略しても支障は無い事が判った。
OPAMP差動増幅も最初はGainを持たせていたが1倍でも十分すぎる。
この差動増幅のDCカットは10uFでは電源ON時の立ち上がりが遅かった。
DET,NE612の出力を片方受けにしてみた、ほとんど変らなかった。
入力の2pin側を0.01uFでGNDバイパスしシングルエンドにしてみた、ほぼ変らず。
Mix使用時と違う。OP-AMPでHiインピーダンス受けしてる為か?
AFにLPFを入れてみた、聞いた感じでは変らず。FM受信機ほどの必要性は無さそう。
回路は簡単になった。
電源ON/OFF時にポツ音が出る、大きくは無いが組み込む時はMuteするか。
高性能版のMC1490も試したがMC1350と変らず。周波数が低いと差が出ないのかも。
AGCのきき具合はまだ確認できていない。SSGは無いしどうやるか考え中。
HF-50MHz SSB受信機の実験 2018/12/17
HF〜50MHzのマルチバンド受信機を試してみた。
構成はRF-MixにNE612、LOはAD9851,IF-AFは99stdSSBジェネレータとシンプルです。
NE612は入力が広帯域トランスで≒12dBのGain。出力も同トランスだとGainは8dBに下がる。
また、シングルエンドだとGainは0。巻数比を上げればもう少しGainも上がるかもしれない。
出力IFTは20:4よりFCZ9Mの方が音が大きく良かった。Xtalフィルターが500Ω位なので合うのだろう。
局発はAD9851のみでバッファは不要、受信周波数+8MHzを出力。下の記事も参照。
99stdSSB基板は手持ちの都合でFETを2SK241にしてる。
RCV-HFto50MHz.PNG、九十九里スタンダードSSBジェネレータ
これで14〜50MHzまでちゃんと聞こえる。すごく弱い信号も判り、ちゃんと実用になりそう。
ただ、弱い信号は音が小さく、全体のGain不足を感じる、AFでいいからもう少しGainが欲しい。
RFフィルターが無い点もまだ不都合は感じない。あまり強信号が入らない為かもしれないが。
IFのIFT巻数比を加減すればもう少し良くなるかもしれない、でも実験なのでこの位。
その後、使ってみるとSメーターを振る様な信号はそれなりに聞こえるし、SSBで音が良く感じOKかも。
ちなみに、NE612は1.2pinにVR追加しDCバランスを取ると、キャリアや信号の漏れは2dBほど改善した。
144MHz FM受信機 2018/11/17-12/12
昔、Foxハント(ARDF)用に作ったFM受信機が出てきた。
RF-VCO-Mix-IF-DETにMC3362P、PLLはMC145163、TD6102、AFにLM386を使ってた。
どこかのキットかと思い資料を探したが、何も見つからないので回路を調べた。
基板をよく見るとキットっぽくない、自分で作った物の様な気がする。
調べるのは大変でしたがなんとかできた。
正面写真、底面写真、回路図→RCV_144MHz_FM.PNG
電源を入れると動いた。C710と比べると感度は劣る。
仕様書によるとFirstMix入力は690Ωなのでミスマッチ?
ATTを外しRFをバランス入力へ改造した。改善し実用レベルになった。
聴き比べではもう少し、控えめなRF増幅の追加で同じ位になりそう。
また、11pinでスケルチ動作を確かめたら強信号でないと効かなかった。
これもVR配線ミスだった事が発覚、また定数を見直して修正。
IF10.7MHzのインピーダンスはセラミック用で330Ω、XTalフィルターは3KΩとココもミスマッチ。
マッチングはLCと伝送トランスが有るが、LCでは12μHと大きく良いLが出来ずにあきらめ。
9倍の1:3伝送トランス2つを追加改造した。
結果は音が大きくなり感度も少し上がり、かなり弱い信号も判るようになった。RF増幅は不要?
ノイズが耳につく音なのでAFにLPFを入れた。RCで切れは悪いが効果はあった。
製作例では見たこと無いが、FMこそAFのLPFは入れたほうが良さそう。
MC3362-18pinが他の製作例と違う。ここはMix入力だし等価回路を見るとVCCへ繋ぐのは違う!
と考えた為でしょう。これで問題なく動いており性能にも影響ないと思います。
MC3362だけでFM受信の主要部分が出来てしまう事に、改めて感心した。
国内ではサトー電気くらいだが、Aliexpressならまだまだ入手可能。
AD9850/51のスプリアス 2018/11/13-24
ふとDDSの信号がキレイになってる事が気になって調べてみた。
下図の左がAD9850トランス出力直で、イメージ(CLK-foutなど)のスプリアスが出てる。これ普通。
測定結果→AD9850_181113.gif
ところが右のLPFを付けた場合は想定以上にスプリアスが少なくなっていた。
LPFは2段でそんなに急峻ではないし、帯域内のイメージまで減っている。
不思議だ?、だがAD9850/51もまだまだ使えそうな事は判った。
測定したDDS基板
PS.2倍波は周波数が低いほど少なくなる。出力トランスのバランスが影響してる?
自作トランシーバーのブラッシュアップ 2017/1/12
昔の自作トランシーバーの局発をDDS(AD9851)に改造したのに伴い色々見直していた。
- プリミックス局発の停止、BAND,RITもDDS対応。
- 局発アンプのGainを電流帰還によって抑えレベル合わせした。
- DBMに使っていたコアが低μ品だったので、小型メガネコアに変更。
- 上記はマッチングしてロスを減らしていたので、この回路が不要となった。
- 受信RF段のGainが過大なので電流帰還によって抑え、入力マッチングも変更。
- 送信終段に軽いNFBを掛けてBAND間のGain差を減らした。
- デジタルモードへの対応、AF-OUT/INの追加。
- 電源逆保護と電源TX/RX回路のMosFET改造。
小型メガネコアはFB801より小さく、テレビ用の300-75Ω変換器から取った物だったと思う。
穴が小さくトリファイラだと3回しか巻けなかったが、測ったら5MHz以上なら問題なかった。
DDS局発にしたが、TRX2Aで気になった受信時の内部ビートはほとんど出ていない。
あれはAD9851ではなくPICマイコン由来だったのだろうか?
この自作TRVは見直してみたら、あちこちアラが見えきた。改めてTRX2Aは良く出来たキットだと思う。
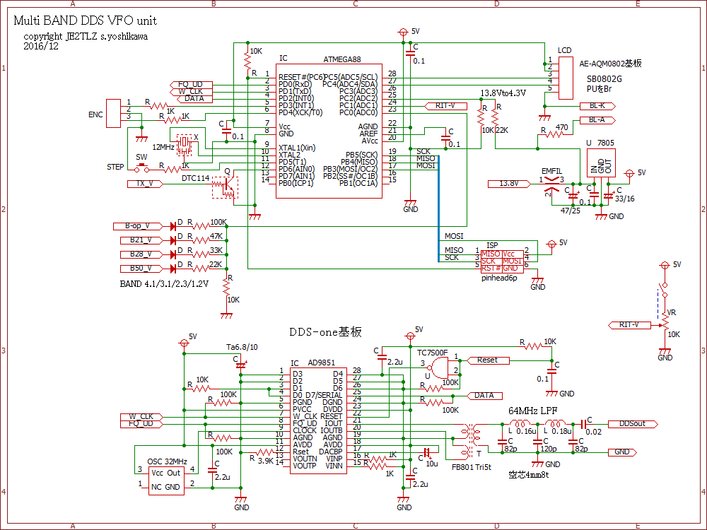
DDS AD9851のReset 2016/11/19〜12/5
昔、DDSoneというAD9851の基板が組んだだけだったのを思い出して比べたくなった。
JA2GQPさんのBASCOMソフトをポート変更して試してみました。
動かない・・・オシロで波形を見るとFQ/CLK/Dataは出ている。だが電流は少ない。
JA9TTTさんの資料もみて色々見直した所、シリアルモードにする初期処理の追加で動いた。
ところが、ライタを外して電源OFF/ONすると時々動かない事が判明。
ATmegaをリセットすると動くので、電源ONからのWaitを入れて見たがあまり変わらない。
とりあえず、Stepキー時にシリアルモード処理を追加して対処。
DDSoneの回路や定数も普通だし、謎だ?
やっと解決!AD9851のResetにPowonResetのRCを追加したら確実に動くようになった。
DDSoneはResetにゲートICがついてるのが災いしたようだ。
プッシュプルトランス出力にして、59MHz使用を想定しクロックを32MHzにしてみた。
出力レベルはSi5351より-8dB位で0dBmほど、21→60MHzは約-2dB。
折り返し(CLK-FREQ)は周波数を上げるほど強くなるようだ。
AD9851_60MHz-.gif
基板上のLPFは減衰量35〜40dBで頭打ちだった、シールドしないと無理か?
ただ、2倍波が減少する場合もあった、プッシュプルバランスが良くなる様だ。
昔の自作機のアナログVFO+プリミックス局発を入れ替えるためにユニット化しました。
入れ替えの都合でLCDが小さいが十分な感じ、これでこのリグも実用的になった。
回路図→DDS-Micon.PNG、ユニット写真1、写真2
2017/1/5.時々エンコーダーの取りこぼしが出るので、CLKを8→12MHzに変更。
RF-SW-IC 2016/12/7
Si5351はSGやアンテナアナライザの様な用途でも高調波が強いので、LPFは必須となる。
そこでRFスイッチICを調べた。価格はRSコンポーネンツ
| メーカー | 品名 | 周波数 | 損失 | アイソレーション | 価格 |
|---|---|---|---|---|---|
| ルネサス | uPG2214 | 50MHz〜3GHz | 良い | 良い | 58円 |
| NXP | BF1108 | 50MHz〜1GHz | やや大 | 良い | 32円 |
| NXP | SA630 | 〜1GHz | やや大 | 良い | 630円 |
| アナログデバイセズ | ADG901シリーズ | 〜4GHz | 良い | 良い | 300円台 |
| アナログデバイセズ | ADG701シリーズ | 〜200MHz | HF以上で大 | HF以上で悪い | 200円位 |
| TI | TS5A4595 | 〜450MHz | 144MHzまで | 144MHzまで | 21円 |
| TI | TS5A63157 | 〜250MHz | 144MHzまで | 144MHzまで | 24円 |
| TI | TS5A3357 | 〜250MHz | ぎり144MHzまで | 144MHzは悪い | 87円 |
| Maxim | MAX4729 | 〜300MHz | 144MHzまで | HF以上で悪い | 341円 |
性能ならADG901シリーズ、価格でTS5Aシリーズかな。
PLLシンセサイザ Si5351A 2016/11/8〜12/7
秋月でもPLLシンセサイザIC Si5351Aが買えるようになったので試してみた。
設定はI2Cだがレジスタが多くて面倒そう。
探したら、ZL2PDがBascomでVFO用に作ったのを公開してた。
元のTiny85用をATmega88用に、ポートを変更しLCDもAQM1602に変えてみた。
無事に動作しました。すばらしい!Thank you!
周波数をどんどん上げて行ったら、149MHzまで受信確認できました。
150MHz以上は設定方法が違うようだ、あと、100MHz以上で表示が桁ズレした。
(ちなみに周波数カウンタGY560は正しい周波数が出なかった)
Gigastで見たら高調波は偶数倍はかなり小さいが、奇数倍が強く3倍-12dB位だった。
CLK0_IDRVを変えてみたが出力レベルは変わるものの高調波はあまり変わらなかった。
出力レベルの変化は25MHz→50MHzは-1dB、50MHz→145MHzで-4dBだった。
きれいな信号を望むなら、出力は一個のみにした方が良いです。
CLK1使用時のCLK0、Si5351a_30MHz_2.gif -50dBのスプリアス多い
CLK0のみ、Si5351a_30MHz_clk0.gif
40MHz位から近傍スプリアスが出てきた、Si5351_59MHz.gif(±5MHzになる事も多い)
40MHz以上は局発としての利用は止めたほうが良さそうだ。(秋月基板)
周波数を変える時に出力を止める仕様との事だが、TH-F7で音を聴く限り変な感じはしない。
12/7.ストロベリー・リナックス版も買ってみた。
測ってみると100MHz位まで近傍スプリアスは見えなかった、146MHzでは出てきた。
Si5351_SL_146MHz.gif 秋月基板はGNDパターンが貧弱なので、そのせいかと。
少し高いが明らかにストロベリー・リナックス版の方が良い。
ラダー型クリスタルフィルタの実験 2016/1/21〜24
前から気になっていた、ラダー型クリスタルフィルタを実験してみた。
簡単で音が良いというJA6BI型と入出力がちょっと違うW1FB型だ。
XTALは3倍27MHzの物と基本波8MHz(国産)の物を入手した。
測ってみると3倍27MHzは元の9MHzではばらつきが大きく使うのは難しそうだった。
一方、基本波8MHzはばらつきが極小で選別なしでも使えそうな感じだった。
JA6BI型とW1FB型はインピーダンスが違うだけで、特性は同じという報告が有ったが結果は違った。
JA6BI型は高域がなで肩だったのが、W1FB型では改善されたが帯域内のリップルは増えた。
回路図→XFilter1.gif、特性JA6BI型→XF-JA6BI_1.png、W1FB型→XF-W1FB_1.png
とりあえず使えそうな感じでは有る。帯域内のリップルは、インピーダンスが合っていないからかもしれない。
1/23.JA6BI型の2個目を作ってみた、特性はリップルからなで肩までほとんど同じだった。
実は82pFは選別していて前回は中央付近ので、今回は少なめな物を使ったら僅かに帯域が広くなった。
200Ωで測ってみたら、低い方がきれいになって高い方にリップルが出た。330Ωくらいが最適?
特性JA6BI型200Ω→XF-JA6BI_1_200.png
いずれにしても市販XtalFilterよりインピーダンスは低いようだ。
AADE Filter Designというソフトでコンデンサ値を変えてみたが、あまり変わらない。
PT601の改造 2015/9/24、2018/12
出力パワーアップの実験をやってみた。
- 終段コイルL12を巻数比の増やしたコイルに変えてみた、NG。
- L12を6:2で太めの線材を使ったコイルに変えてみた、FCZコイルに僅かに劣る。
- 終段Tr Q11を2SC1128に変更した、発振してしまった、しかも出力変わらず。
- Q11を2SC945に変更、出力は同じだが安定度が増した。以後、2SC945
- 終段コイルの共振コンデンサC70を15→18pF、少し上がった。
- 終段コイルの二次側に直列に120pF追加でマッチングをとる、少し上がった。
- 終段の定数変更R51 100→47、R48 5.6K→2.7K、約2割の出力アップ
- 6:1のコイルを作ってL11を変えてみた、NG。
これで7.5V時に約30mWだったのが、約50mWになった。これくらいか?
PS.その後、スプリアス測定した、2倍波がやや出ているが元が弱いので法規内。
PT601_74V_ATT365.gif
PT601の出力が三段増幅の割に小さい理由は39MHz局発が弱いからだと思う。
13MHzのVXOと3逓倍を1石で行なってる、普通はさらに増幅段が付く。
発振をftの良い2SC1128に交換、39MHzが強くなり、受信音が大きくなりいい感じ。
送信はと色々やってたら出力が出たり出なかったり、故障だ。(;_;)
50MHz SSB ポケトラ 2015/9/17、21
随分前(≒30年)に買って、作りかけだった基板が出てきた。
ミズホ、ピコか?と思ったが、資料を探したらアイテックラボ+FCZラボ共同開発品のPT601だった。
部品はほぼ付いてたので、配線を追加して調整してみると、受信はやってある感じだった。感度は?
送信は、モニターできるものの出力が出ない。各段のコイルコアを回してもQRPパワーメータが振れない。
変なので各部のDC電圧をチェックしていったら、信号切替ダイオードの終端抵抗の浮きを発見!
受信感度も上がった。
これでパワーメーターが振れるようになったが、まだ足りない感じ。
コイルコアがおかしな所があったので、同調コンデンサを増やしたりしていたが、外したら15pFのはずが1.5pFだった。
これにて電源7.5vで所定の30mW位が出て、基板はほぼ完成。
今回、探してみてネット上にはこれらの資料が無いことが判った。
現在ではICなどが入手困難となっているが、優れた設計でもったいないので載せておく。
50MHzSSBポケトラ_PT601_説明書、九十九里スタンダードSSBジェネレータ説明書
ずっと前に買ってあったUB-400にこの基板を入れた、長さ方向はぎりぎりだった。
電池は外付けだが、ピコ6と比べて一回り小さくなってます。

とりあえず出来たが、高さ方向に余裕があるのでスピーカーを付けたい。
送信は3段だし、もう少しパワーアップできるのでは?というのが課題である。
HF帯LPFの製作 2013/1/16
手持ちの部品で、HF帯のLPFを作ってみた。
設計は定K型ではなくて、Chebyshey型をI-Laboratoryのツールであれこれ計算して合う値を探した。
回路、定数 → HF-LPF1.gif、写真
GigaStは低い周波数が苦手なので正確ではないが、ほぼ設計どうりの特性は出ているみたい。
測定結果 → HF-LPF1_data.gif
リニアアンプの効率改善 2010/7/3
以前、オークションで購入したリニアアンプは出力は出るが電流が多く使い難かった。
- 出力トランスの巻数を50Wに適した4T→3Tに減らし、NFBを掛けてみた。⇒低い方で改善。
- 7MHzが低いのは出力コアが小さからかと、ラジオハウスで買った大型コアに変更。⇒7MHz大幅改善。
- 14〜28MHzを重視し、出力コアの並列コンデンサを小さくしてみた。⇒低い方も落ちなかった。
リニアアンプ回路図→HF-AMP-50W.gif
入力5W時、出力37〜60W。測定はあまり正確でないが大きく改善できた事は確かだ。
これで車から電源を取る場合でも使い易くなった。(でも、HL-50Bも入手してしまった)
RF MOS-FETアンプの実験 2008/11/21-24.29.12/3
かつて安かったCB用10W級のTr(2SC1969,1945など)が入手難から値上がりしている。
一方、RF MOS-FETは自作の使用例はあまり無いが、なんとなく面白そうだ。
三菱のMOS-FETは12V用で入力容量も小さい。
記事で見かけた樫木総業のHPを見ても無かった。だが問い合わせたらあっさり手に入った。
RD16HHF1 @500円、納品書には(2SC1945同等)って書いてあった。バイアス違うぞ?
これを以前、実験しっぱなしの2SC1969ppAMP(完成しない事も多い・・)に乗せ変えてみた。
回路図(11/29追加)→HF-PP-Amp2.gif
難しく考えずに、BiasをFET用に変更してみただけです。Vgs=4VでId=0.2A位でした。
恐る恐るパワーを入れたが、あっけなく動いた。変な発振も無さそうで安定している。
測定結果(11/29追加)→HF-PP-Amp2_W.gif
大雑把な測定だが、以前の2SC1969ppに比べると特性がフラットで上も下も伸びている。驚きだ!
Trに比べ入力インピーダンスが上がって、NFBが良く効いているようです。
GAINも帰還抵抗で簡単に決めれそうだ。
こんな作りでも、ここまで出るとは、やっぱ最新のMOS-FETはすごい。
11/22.アイドリング電流を上げたら出力も一割近く上がった、多目が良いようです。
SG-2020を真似て出力トランスをメガネコア*2と0.8D-2Vで作ってみた。僅かに良くなった?
コンバイナートランスをFT50-43 4tに変更したら若干出力UPしたが、14MHz以下で入力SWRが上がった。
FT50-61 8tでもほとんど同じだった。
前に見たSG-2020では2SC1969ppの同様な出力回路で、18MHz以下は20Wも出ていた。
こちらは飽和させても15Wである。何が影響してるのだろうか??
11/23.出力コンデンサの通過インピーダンスを気にして、0.047+0.1uFとした。
また、コンバイナートランスをFT50-43 5tで線を太くしてみた。
これで、飽和出力が少し上がった(14MHz,16-17W)。
入力SWRは相変わらず。miniVNAで調べたら周波数が低いほどインピーダンスは上がっていた。
11/24.オシロで波形を測定したところ、ドレインは7〜28MHzで約20Vp-pでほぼ一定。
出力トランス後は70〜60Vp-pと高い周波数で下がっていた。1:4より低いし、やはりココか?
アイドリング電流はBAIS電圧一定でも温まると微妙に増えて行くようです。(Tr的)
11/29.しぶしぶ出力側をトランスにしてみた。昔Hamフェアで入手した物でヤエスのマークが有った。
以前、2SC1969ppで実験したら出力は出るものの電流が多く効率がとても悪かった。
そこで、TS-680をまねして銅パイプを外し、中点つき2ターン(片側1T)ANT側3ターンを巻いた。
試してびっくり、出力は同じだが電流が少ない!効率が大幅UPした。
それにしても3.5〜10MHzは効率が良すぎる。謎だ??
飽和出力は3.5MHzで17W、28MHzで11W(12.5V)と伝送線路と概ね同じでした。
入力SWRも改善され、3.5〜28MHzまでほとんど1.0。
なお、トランスにパラのコンデンサもTS680のまねで両方とも少し出力UPし効果ありました。
12/3.某所でアドバイスをもらったので書いておく。
MOS-FETのリニア域のmax効率は66%とのこと、仕様書もそれ位だった。
オシロで見たら先端がややクリップした波形でした。それで上がったようです。
また、最初の伝送トランスは平滑、不平滑が逆になっていたようだ。
電源電圧を13.8Vに上げると飽和出力も7MHzで20W、28MHzで14Wに上がった。
14MHzリニアアンプの実験 2008/9/29.10/5
少し前に謎のアンプ(SunTron LA-30)を石(2SC2097)にひかれてぽちっとやってしまった。
違法CB用か?と見たらラベルは31MHzだし、LinearAMPと書いてあるのにBiasが掛かっていない。??
28MHzでは出力がでず、29MHzでトリマーを調整すると20W出た。ほんとに31MHz用みたい。
使い道を考えて、部品をほとんど外し14MHzに改造することにしました。
「AYOハム機器の製作」を参考に入出力を設計すると、20Wで飽和した。
RFCはFB801*2だったが熱くなるので、空芯コイル+FBに変えて再調整したら、25Wにあがった。
Gainが高いのでベースに2Ωを入れてみたら出力が1W程度しか出なくなった。
Lマッチ入力設計
| Rb | QL | C1 | C2 | L1 | 出力 |
|---|---|---|---|---|---|
| 2 | 8.6 | 160pF | 542pF | 0.194uH(T50-6 7t) | 20-25W |
| 1.27 | 10 | 181pF | 771pF | 0.144uH(T50-6 6t) | 35W |
| 1.5 | 8.5 | 207pF | 762pF | 0.144uH |
Lマッチ出力設計
| Pow | QL | Vce | Rc | L2 | C3 | C4 | 効率 |
|---|---|---|---|---|---|---|---|
| 30 | 8.5 | 12 | 2.4 | 0.231uH(T68-6 7t) | 445pF | 143pF | ≒70% |
| 48 | 10 | 12 | 1.50 | 0.17uH(T68-6 6t) | 640pF | 159pF | 低下 |
| 40 | 8.4 | 12 | 1.8 | 0.17uH | 627pF | 180pF | 63% |
ベース抵抗が低い?と入力を再設計。35Wまで出るようになった。入力整合が出力まで影響した。
この時、32Wout 12.3V*3.7A 効率70%!(測定器の誤差はある)
80Wの石なので、さらに出力増を狙って出力を再設計したが、35Wで変わらず効率が低下した。
流用したトリマーは10Φだし、部品の限界か?
10/5.マイカコンデンサを入手して出力側を6ターンのに変えたら、少し上がって40W弱。
Gainありすぎなので入力ATTを3dB→6dBに変更、これはあまり影響無かった。
30Wで効率63%この位かも。
HF 10W-AMPの実験 2007/6/26
トロイダルコア活用百科を参考に、伝送線路トランスの2SC1969*2プッシュプルAMPを作ってみた。
| f MHz | Out W | A | in W | % | Gain 倍 | Out W | A | in W | % | Gain 倍 | |
|---|---|---|---|---|---|---|---|---|---|---|---|
| 14.2 | 6.5 | 1.85 | 22.8 | 28.6% | 13 | 9 | 2 | 24.6 | 36.6% | 11.3 | |
| 18.15 | 8.5 | 1.7 | 20.9 | 40.7% | 17 | 12 | 2.2 | 27.1 | 44.3% | 15.0 | |
| 21.2 | 8 | 1.4 | 17.2 | 46.5% | 16 | 12 | 1.8 | 22.1 | 54.2% | 15.0 | |
| 24.95 | 7 | 1.25 | 15.4 | 45.5% | 14 | 9.5 | 2 | 24.6 | 38.6% | 11.9 | |
| 28.5 | 5.5 | 0.9 | 11.1 | 49.7% | 11 | 7.5 | 1.3 | 16.0 | 46.9% | 9.4 | |
| 50.1 | 1.5 | 0.75 | 9.2 | 16.3% | 3 | 2.5 | 1 | 12.3 | 20.3% | 3.1 | |
| in 0.5W | 12.3V | in0.8〜1W | 12.3V | SWR1.1 |
かなり大雑把な測定だが、12Vで5Wと言う事はなく条件が良い時は10Wは出るようだ。
だが、帯域も今ひとつ広くはないようだ。
昔、2sc1969*1の50MHzAMPを作ったときは、Gain6倍で15Wでていたのに。広帯域で悪くなるようだ。
K2の回路図を調べたら2SC1969*2で15Wと書いてあった、やはりそんなもんかな。
HF20Wリニアアンプ 2007/6/14-22
コンディション上昇に備えてHFの移動用に20W級のリニアアンプを作ろうと考えてます。
なぜ、20Wかというと、お手軽に電源を車から採るとmax10Aなので、Rigも含めて50Wだすと足りなそう。
手持ちの10Wクラスの石を活用できる。(2SC1969などCB用の安い石も製造中止で無くなってきたようですね。)
また、保証認定されてるRigにブースターを追加する場合、20Wまでなら通信局に届出を出すだけで簡単ですし。
いつもの「トロイダルコア活用百科」を参考にできればHF&50MHzも対応できれば良いなと。
で、詳しく読んでいたら184ページのプッシュプル10Wパワーアンプの間違いに気がつきました。
この回路、179ページの12Vで5Wの回路に対し、プッシュプルと12V→17V電圧UPを行っています。
どちらも出力は2倍になる方法なので、12Vのプッシュプルでも10Wでるのでは?
でも出力図で12Wしか出ていないのは? とよく見たら、2SC1306でした。(Pc10W)
ですから、石を変えてプッシュプル回路の出力インピーダンスを半分にすれば、12Vでも20Wでると思う。(187ページ)
さらに、185ページの3-32図に「シングルより利得が高い」と書いてあるのも、??
シングルは1307を使っています。定格でGainは倍の差があります。
同じ1306の180ページ、3-25図と比べると、むしろ僅かに低くなっています。
{以上、私のは2版と古いから、最新版なら修正されているのだろうか?}
Webで製作例を探してみましたが、このクラスの例はあまり無い様でした。
Wanted CQ誌1999年4月号 数少ない製作例が載っている。先日、オークションで競い負けてしまいました。
(延長なし時間切れで、2300円!出品者は喜んだろうな。)
誰かもってたら譲っていただけないだろうか?(ここに書いても無理かな)
とりあえず、入出力の伝送線路トランス作りから初めています。
6/22,CQ出版のコピーサービスで上記の記事を入手しました。(2000円も掛かった)
これによると12Vでは10Wしか出ない様だ。、プッシュプルで2倍になる訳では無さそう。
とにかく基本的な回路を作成中で、もうすぐ試してみる予定。
自作トランシーバーの回路図 2007/4/23
先日、20年ぶりに復活した自作トランシーバーですが、今後の保守も考えて回路図をCAD化した。
当時の手書き回路図はぼろぼろで一部は無くなってしまった。
空けて調べたが分解するのは面倒なので推測したところもあります。
主要な回路図を書くだけでもずいぶん時間が掛かってしまった。
今見ると部品数も少ないとは言えず、われながら良く作ったものだ。
これと同じ物を作ろうと言う人は居ないと思うが、参考になれば幸いである。
PS.これに使ったバラモジIC μPC1037Hの資料がWeb上にないので載せておく。
このページの目次
- 自作の無線機 目次
- DDSのスプリアス測定 2025/3/12
- 低ひずみミキサー AD831基板 2025/3/5-
- HF-50MHz Push Pull AMP の実験 2022/12/4-
- μSDX(QCX-SSB)トランシーバー 2021/11/5-2022/3/19
- 損失の多いセラミックコンデンサ 2022/1/15
- セラミックコンデンサのAC耐圧 2021/7/15
- マイカコンデンサの耐圧 2021/5/1
- DDS AD9913の実験 2021/1/22
- RFアナログスイッチIC 2020/7/17-10/2
- フィルターブロックの製作 2020/5/12-7/28
- 14〜50MHz SSB受信機のAGC変更 2020/2/20-4/20
- PSN-SSB MAX2452 2019/12/31-2020/3/30
- 高速差動アンプ AD8129 2019/11/19
- ダイレクトPSN方式の検討 2019/11/4
- ミニパワーアンプの製作 2019/10/28-30
- ダイレクトPSN送信機と新スプリアス規定 2019/10/25
- 自作無線機にOLEDとDCDCコン 2019/4/24-
- VFOのエンコーダー制御 2019/4/3-
- dsPIC AF-PSNの確認 2019/3/13-
- 14〜50MHz SSB受信機の基板製作 2019/2/9-
- 14〜50MHz SSB受信機の試作 2019/1/13-
- HF-50MHz SSB受信機の実験 2018/12/17
- 144MHz FM受信機 2018/11/17-12/12
- AD9850/51のスプリアス 2018/11/13-24
- 自作トランシーバーのブラッシュアップ 2017/1/12
- DDS AD9851のReset 2016/11/19〜12/5
- RF-SW-IC 2016/12/7
- PLLシンセサイザ Si5351A 2016/11/8〜12/7
- ラダー型クリスタルフィルタの実験 2016/1/21〜24
- PT601の改造 2015/9/24、2018/12
- 50MHz SSB ポケトラ 2015/9/17、21
- HF帯LPFの製作 2013/1/16
- リニアアンプの効率改善 2010/7/3
- RF MOS-FETアンプの実験 2008/11/21-24.29.12/3
- 14MHzリニアアンプの実験 2008/9/29.10/5
- HF 10W-AMPの実験 2007/6/26
- HF20Wリニアアンプ 2007/6/14-22
- 自作トランシーバーの回路図 2007/4/23
- このページの目次
回路図→
最終更新時間:2025/03/18 15:12:41